| La seconde phase est celle de la génération de la Tâche. |
Les paramètres ayant été sélectionnés dans l'objet sont préparés. En outre, le système procède à des vérifications, par exemple concernant les objets Sync et le nombre maximal de Tâches exécutées en parallèle. L'exécution du script tombe également dans cette phase.
La structure et le point de départ de la phase de génération dépendent du paramètre Générer à l'Exécution que contient chaque objet activable dans l'onglet Attributs. Cette phase influence l'exécution du script : soit immédiatement après l'activation ou seulement directement avant le démarrage de la phase de traitement de la Tâche.
Pour les Jobs, cela ne veut pas dire que le JCL s'exécute sur la machine, mais que le JCL définitif est maintenant généré et qu'il est prêt à s'exécuter dans la phase de traitement sur la machine.Au premier moment, le paramètre n'a peut-être pas de signification digne d'être mentionnée. Cela n'est cependant le cas que si le démarrage de la Tâche est entamé directement après l'activation. Les deux moments ne doivent pas forcément se suivre immédiatement l'un après l'autre. Au contraire, d'habitude, le point de départ de l'objet activé est contrôlé à l'aide d'objets supérieurs, comme le Workflow ou le Groupe.
Voyons l'exemple suivant :
Un Workflow contient plusieurs Tâches. Lors de son activation, les Tâches sont également activées. Le script des objets qui n'ont pas défini le paramètre "Générer à l'Exécution" est maintenant exécuté. Le démarrage de chacune des Tâches de Workflow n'est effectué que lorsque c'est leur tour dans le Workflow.
Avantage de la génération dans la phase d'activation :
Avantage de la génération directement avant la phase de traitement :
|
Etapes |
Description |
|---|---|
|
Script |
Le traitement de script est effectué directement après la phase d'activation. |
|
|
|
|
Libération manuelle |
Lors de l'exécution manuelle avec options, vous pouvez sélectionner l'option "Attend la libération manuelle". Pour entamer le démarrage de la Tâche, vous devez la libérer uniquement dans la Fenêtre d'Activités. |
|
|
|
|
Vérification Sync |
Il est vérifié si les objets Sync entrés peuvent être occupés. |
|
|
|
|
Tâches exécutées en parallèle |
Dans l'onglet Attributs, il est possible de régler le nombre d'exécutions d'un objet donné pouvant s'exécuter simultanément en parallèle. |
|
|
|
|
Script |
Le traitement de script est effectué directement avant la phase de traitement. |
Attention : tous les types de script ne peuvent pas être exécutés au cours de la phase de génération. Le !Script des objets Evènement et le Post-Script enfant sont exécutés dans la phase de traitement. Les Post-Scripts tombent dans la phase de fin.
|
Etapes |
Description |
|---|---|
|
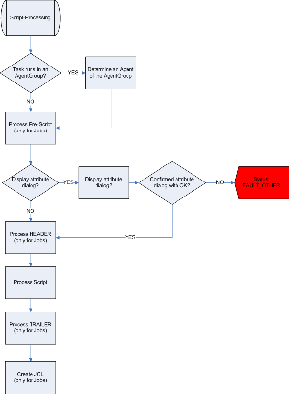
Résolution des Groupes Agents |
Pour les Tâches exécutées dans un Groupe Agent, l'Agent est sélectionné. Vous pouvez le modifier ultérieurement dans le script en fonction de vos besoins. |
|
|
|
|
Variables d'objet |
Les Variables d'objet de la Tâche et leurs Tâches parent sont préparées. |
|
|
|
|
Pré-Script |
Pour les Jobs, le contenu de l'onglet Pré-Script est exécuté. |
|
|
|
|
Dialogue des attributs |
Le dialogue des attributs s'affiche uniquement lorsque la Tâche est activée manuellement et lorsqu'elle n'est PAS générée à l'exécution. |
|
|
|
|
En-tête |
Pour les Jobs, l'Include d'en-tête et les Includes d'Utilisateur qui y sont liés sont exécutés. |
|
|
|
|
Script |
Le contenu de l'onglet Script est exécuté. |
|
|
|
|
Queue |
Pour les Jobs, l'Include de queue et les Includes d'Utilisateur qui y sont liés sont exécutés. |
|
|
|
|
Création du JCL |
Après l'exécution du script AE, le JCL peut être créé par les Jobs. Avant le démarrage du Job sur la machine cible, il est possible de procéder à des modifications sur le JCL. |
Rubriques connexes :
Exécution des objets
Phase 1 : activation
Phase 3 : traitement
Phase 4 : fin