Schedule-Objekte aktivieren

Nachdem Sie ein Schedule-Objekt erstellt haben, müssen Sie es manuell aktivieren. Ab diesem Zeitpunkt werden die darin enthaltenen Aufgaben gemäß den von Ihnen definierten Einstellungen verarbeitet. Dieses Thema beschreibt die Ausführungslogik der Schedule und was mit ihren Aufgaben passiert, wenn sie ausgeführt werden. Es beschreibt auch, welche Verarbeitungsmöglichkeiten es für die einzelnen Zustände gibt.

Diese Seite beinhaltet Folgendes:

Aktivieren der Schedule

Um ein Schedule-Objekt zu aktivieren, müssen Sie es nach seiner Definition beim ersten Mal manuell ausführen. Der Status ist ab diesem Zeitpunkt Aktiv. Die Aufgaben werden automatisch nach den Start- und Startverschiebungs-Zeiten und in Kombination mit der Periodendauer und dem Periodenwechsel ausgeführt.

Aktivieren der Schedule

Folgende Optionen stehen zur Verfügung:

  • Klicken Sie in der Liste Explorer mit der rechten Maustaste auf die Schedule und wählen Sie Ausführen > Ausführen. Oder klicken Sie auf die Schaltfläche Ausführen in der Symbolleiste.
  • Wählen Sie die Schedule-Objekt-Definitionsseiten, und klicken Sie auf die Schaltfläche Ausführen in der Symbolleiste.

Nachdem Sie die Schedule aktiviert haben, können Sie die Ausführung der Aufgaben im Schedule-Monitor verfolgen. Weitere Informationen finden Sie unter Schedules überwachen.

Sie können die Schedule und ihre Aufgaben in der Aufgaben-Liste innerhalb der Perspektive Process Monitoring sehen. Weitere Informationen finden Sie unter Die Aufgabenliste.

Was passiert, wenn Aufgaben aktiviert werden?

Wenn der Startzeitpunkt der Aufgabe erreicht ist, führt das Schedule-Objekt eine Reihe an Prüfungen durch. Mit Hilfe dieser Prüfungen wird bestimmt, wann es ausgeführt wird, und ob, abhängig vom Endstatus, Folgeobjekte ausgeführt werden müssen. Diese Liste beschreibt die möglichen Szenarien:

  • Sind Abhängigkeiten zwischen der Schedule-Periode und dem Startzeitpunkt der Aufgabe vorhanden?

    • Ja

      • Szenario 1: Der Aufgabenstart liegt zeitlich vor dem Periodenwechsel der Schedule.

        Aufgabenstatus: ENDED_TIMEOUT - Startzeit überschritten

        Die Aufgabe wurde nicht gestartet. Das System versucht, sie erneut zu starten, nachdem der aktuelle Periodenwechsel verstrichen ist und eine neue Periode beginnt.

      • Szenario 2: Der Aufgabenstart liegt zeitlich nach dem Periodenwechsel der Schedule.

        Aufgabenstatus: WAITING - Warten auf Startzeitpunkt

        Die Aufgabe wurde nicht gestartet. Sie wird ausgeführt, wenn der Startzeitpunkt erreicht wird.

    • Nein

      Aufgabenstatus: WAITING - Warten auf Startzeitpunkt

      Die nächsten Prüfungen werden durchgeführt.

  • Sind zu berücksichtigende Kalenderbedingungen vorhanden?

    • Ja

      Kalendereinstellungen werden angewendet und die Aufgabe wird gegebenenfalls nicht ausgeführt.

    • Nein

      Aufgabenstatus: WAITING - Warten auf Startzeitpunkt

      Die nächsten Prüfungen werden durchgeführt.

  • Wurden der Schedule Sync-Objekte zugewiesen?

    • Ja

      Die Bedingungen werden ausgewertet und die Aufgabe wird gegebenenfalls nicht ausgeführt.

    • Nein

      Die Aufgabe wird ausgeführt.

  • Sind der Aufgabe Folgeaufgaben zugewiesen?

    • Ja

      • Szenario 1: Folgeaufgaben werden gestartet und die Verarbeitung endet. Die Aufgabe hat den OK-Status, wie in den Eigenschaften der Aufgabe festgelegt.

      • Szenario 2: Die Aufgabe hat nicht den in Eigenschaften festgelegten OK-Status.

        Das System reagiert automatisch und startet gemäß den Eigenschaftsdefinitionen die Aufgabe entweder neu oder führt eine andere aus.

    • Nein

      Der Prozess startet mit dem nächsten Periodenwechsel erneut.

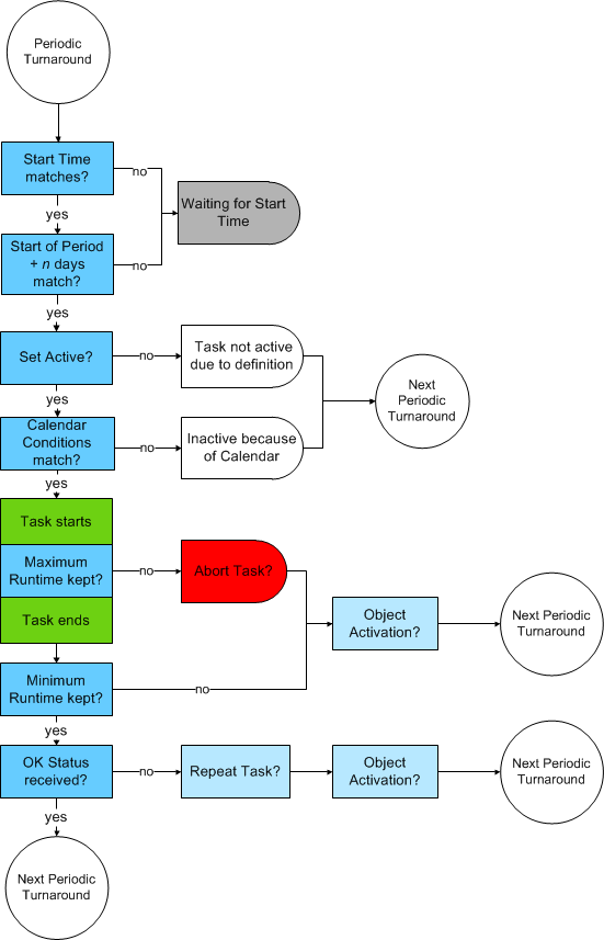
In der folgenden Abbildung ist dargestellt, wie das System geplante Aufgaben prüft:

Grafik, die die Prüfungen erläutert, die ein Schedule-Objekt bei jeder Aufgabe durchführt.

Sonderfall: Eine Aufgabe läuft noch nach dem Periodenwechsel

Schedules lösen die Ausführung von Aufgaben einmal täglich gemäß den von Ihnen definierten Bedingungen aus. Mit jedem Periodenwechsel beginnt die Schedule neu und sowohl die Schedule als auch ihre Aufgaben erhalten eine neue RunID.

Wahrscheinlich haben Sie die Startzeiten der Aufgabe so definiert, dass sie nicht mit Periodenwechseln kollidieren. Wenn dies jedoch der Fall ist, verhalten sich die Aufgaben und die Schedule so:

  • Die Aufgabe wird weiter ausgeführt. Die Instanz des Schedules, der die Aufgabe gestartet hat, hat keine Kontrolle mehr über sie; beispielsweise werden Ergebnisprüfungen für die Aufgabe nicht ausgewertet oder ausgeführt, wenn die Aufgabe beendet wird.
  • Die Instanz der Schedule, die die Aufgabe gestartet hat, endet wie gewohnt. Die Aufgaben in der Schedule starten wieder mit dem nächsten Periodenwechsel.
  • Wenn die flache Listenansicht ausgewählt ist, werden in der Liste der Aufgaben in der Perspektive Process Monitoring nur Aufgaben angezeigt, die noch ausgeführt werden. Dies liegt daran, dass die Schedule-Aufgaben (und damit ihre Child-Aufgaben) in der Aufgabenliste nicht mehr verfügbar sind.
  • Sie können weiterhin auf die Schedule zugreifen, die die Aufgabe gestartet hat. Klicken Sie dazu mit der rechten Maustaste darauf und wählen Sie Aktivierer-Ausführungen.
  • Bei einem Periodenwechsel wird eine neue Instanz des Schedule-Monitors angelegt. Der Monitor der vorherigen Instanz wird eingefroren. Wenn eine Aufgabe noch Aktiv ist, wird ihr Status nach Beendigung nicht mehr aktualisiert.

Siehe auch: