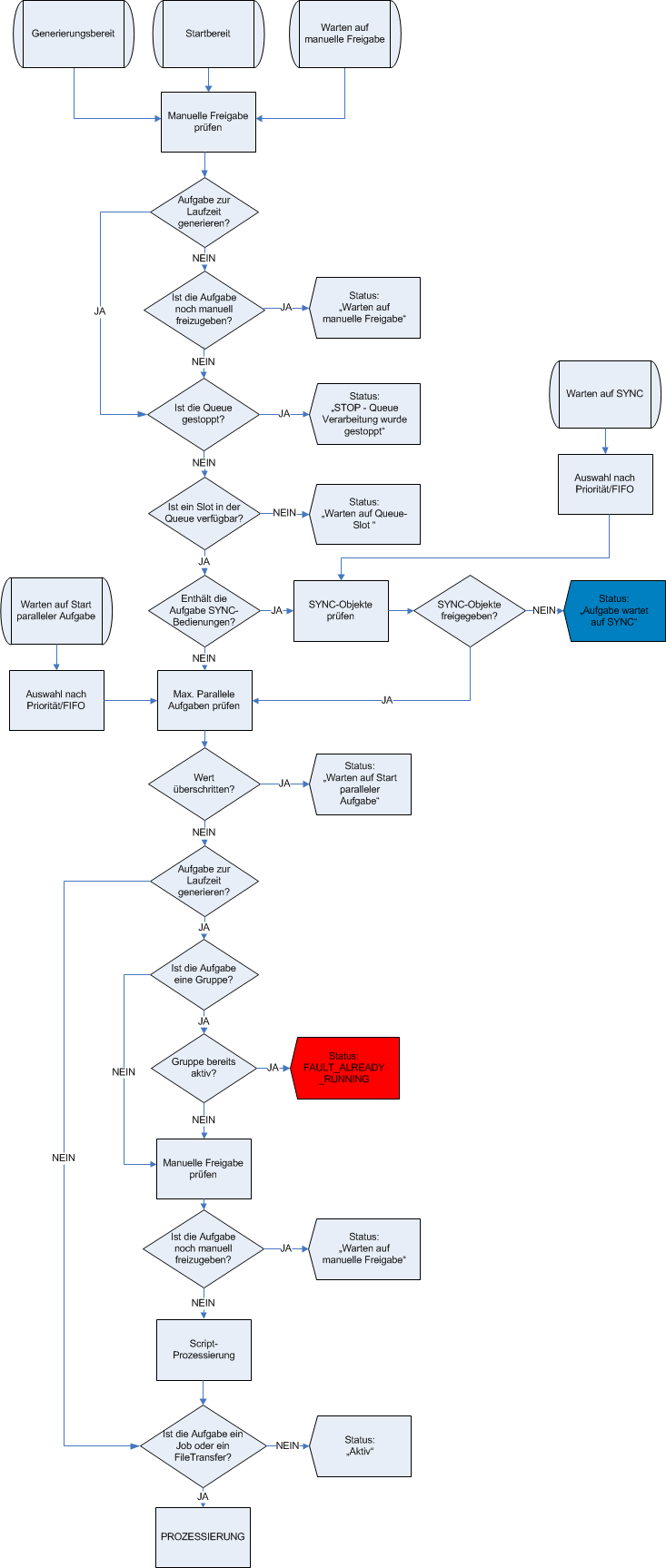
In der zweiten Phase erfolgt die Generierung der Aufgabe. Die Einstellungen, die im Objekt vorgenommen wurden, werden aufbereitet. Außerdem erfolgen Prüfungen wie z.B: Sync-Objekte oder maximal parallel laufende Aufgaben betreffend. Die Durchführung des Scriptes fällt ebenfalls in diese Phase.
Der Aufbau und der Startzeitpunkt der Generierungsphase ist abhängig von der Einstellung "Zur Laufzeit generieren", die jedes aktivierbare Objekt in der Registerkarte Attribute enthält. Sie beeinflusst, ob das Script gleich im Anschluss an die Aktivierung durchgeführt werden soll oder erst direkt vor dem Start der Prozessierungsphase der Aufgabe.
Jobs: Für Jobs bedeutet dies aber nicht, dass die JCL am Rechner läuft, sondern dass jetzt ihre endgültige JCL erzeugt wird und bereit ist, in der Verarbeitungsphase am Rechner zu laufen.Im ersten Moment mag die Einstellung keine nennenswerte Bedeutung haben. Das stimmt jedoch nur dann, wenn nach der Aktivierung direkt der Start der Aufgabe eingeleitet wird. Beide Zeitpunkte müssen aber nicht zwingend unmittelbar aufeinander folgen. Im Gegenteil, normalerweise wird der Startzeitpunkt des aktivierten Objektes durch übergeordnete Objekte, wie z.B. Workflow oder Gruppe, gesteuert.
Beispiel:
Ein Workflow enthält mehrere Aufgaben. Bei seiner Aktivierung werden auch die Aufgaben aktiviert. Das Script von Objekten, welche die Einstellung "Zur Laufzeit generieren" nicht gesetzt haben, wird jetzt durchgeführt. Der Start der einzelnen Workflow-Aufgaben erfolgt aber erst, wenn sie im Workflow an die Reihe kommen.
Vorteil beim Generieren in der Aktivierungsphase:
Vorteil beim Generieren direkt vor der Prozessierungsphase:
|
Ablauf |
Beschreibung |
|---|---|
|
Script |
Die Script-Prozessierung erfolgt direkt nach der Aktivierungsphase. |
|
|
|
|
Manuelle Freigabe |
Bei der manuellen Ausführen mit Optionen können Sie die Option Auf manuelle Freigabe warten auswählen. Um den Start der Aufgabe einzuleiten, müssen Sie jene erst im Aktivitätenfenster freigeben. |
|
|
|
|
Sync-Prüfung |
Es wird geprüft, ob die eingetragenen Sync-Objekte belegt werden können. |
|
|
|
|
Parallel laufende Aufgaben |
In der Registerkarte Attribute ist einstellbar wieviele Durchführungen eines einzelnen Objektes gleichzeitig parallel laufen dürfen. |
|
|
|
|
Script |
Die Script-Prozessierung erfolgt direkt vor der Prozessierungsphase. |
Beachten Sie, dass nicht alle Script-Arten in der Generierungsphase durchgeführt werden. Das !Script von Ereignis-Objekten und das Child Post-Script werden in der Prozessierungsphase ausgeführt. Post-Scripts fallen in die Abschlussphase.
|
Ablauf |
Beschreibung |
|---|---|
|
AgentenGruppen-Auflösung |
Für Aufgaben, die in einer AgentenGruppe durchgeführt werden, wird der Agent ausgewählt. Sie können ihn im Script nachträglich bei Bedarf ändern. |
|
|
|
|
Objektvariablen |
Die Objektvariablen der Aufgabe und ihrer übergeordneten Aufgabe werden bereitgestellt. |
|
|
|
|
Pre-Script |
Jobs: Der Inhalt der Registerkarte Pre-Script wird ausgeführt. |
|
|
|
|
Attribut-Dialog |
Der Attribut-Dialog wird nur angezeigt, wenn die Aufgabe manuell aktiviert und NICHT zur Laufzeit generiert wird. |
|
|
|
|
Kopf |
Jobs: Für Jobs werden das Header-Include und die damit verbundenen Benutzer-Includes ausgeführt. |
|
|
|
|
Script |
Der Inhalt der Registerkarte Script wird ausgeführt. |
|
|
|
|
Trailer |
Jobs: Für Jobs werden das Trailer-Include und die damit verbundenen Benutzer-Includes ausgeführt. |
|
|
|
|
JCL erzeugen |
Jobs: Nach der Durchführung des AE-Scripts kann bei Jobs die JCL erzeugt werden. Vor dem Start des Jobs auf dem Zielrechner ist es möglich Änderungen an der JCL vorzunehmen. |
Siehe auch:
Ausführen von Objekten
Phase 1: Aktivierung
Phase 3: Prozessierung
Phase 4: Abschluss
|
Automic Documentation - Tutorials - Automic Blog - Resources - Training & Services - Automic YouTube Channel - Download Center - Support |
Copyright © 2016 Automic Software GmbH |