Automic Automation System Requirements and Sizing
The first step in preparing to install or upgrade your Automic Automation system is making sure that you have the necessary infrastructure ready and required components and versions installed.
This page includes the following:
Compatibility Matrix
To install and run your intended system or update an existing one successfully, you have to check requirements and prerequisites.
Use the compatibility matrix to find the relevant information on supported versions, setup, or prerequisites. Check all CA Automic components and prerequisites for vendor, version or setup information. For more information, see compatibility matrix
More information:
Sizing of Automic Automation Systems
Sizing
Notes:
- Database systems and database storage must always be fail safe and redundant.
- The numbers of JWP and DWP ensure stable response times up to the maximum amount of concurrent users. You can adjust the number of processes according to the expected amount of users.
- A user logged into the system counts as a single concurrent user if the user has only one user session running, regardless of the number of open browser tabs. Multiple concurrent users are different users logged into the same client, or one user is logged into different clients, thus having parallel user sessions running. In this case it is irrelevant how many browser tabs are open per session or client.
- If you are using an x core AMD CPU, deactivate low-current functions and dynamical cycle adjustments in the BIOS on the Automation Engine computer.
The size of the configuration depends on various factors, such as the number of concurrent users, agents, object definitions, and executions. To be on the safe side, these options show conservative results. The Q&A section guide you through the most important considerations, see Adjustments - Questions and Answers.
Small Configuration
A system with the following setup is considered to have a small configuration:
-
AE concurrent users: <100
-
Agents: <2 000
-
Object definitions: <1 000
-
Total executions per day: <1 000 000
-
Server processes:
-
WP: 2 x 4
-
DWP: 2 x 2
-
JWP: 2 x 1
-
CP: 2 x 2
-
JCP: 2 x 2
-
REST: 1 x n (n= number of servers)
-
Important! You only require communication processes (CPs) if you use OS CallAPIs, or if you use non-TLS Agents that are not connected to the AE via the TLS Gateway in CP mode.
To keep up with the workload of a small configuration, your system must be set up as follows:
| Modules |
No. of Servers |
CPU |
Memory |
Disk |
|---|---|---|---|---|
|
Automation Engine |
2 x |
4 cores |
8 GB |
512 GB |
|
AE Database |
n/a |
4 cores |
8 GB |
512 GB |
|
Utilities |
1 x |
1 core |
n/a |
20 GB |
|
Agent |
n x |
1 core |
n/a |
20 GB |
|
Service Manager |
n x |
1 core |
n/a |
n/a |
|
Service Manager Dialog |
1 x |
1 core |
n/a |
n/a |
|
Automic Web Interface |
1 x |
2 cores |
8 GB |
20 GB |
| Analytics Backend and Datastore | 1x | 4 cores | 16 GB | 512 GB |
Medium Configuration
A system with the following setup is considered to have a medium configuration:
-
AE concurrent users: <500
-
Agents: <5 000
-
Object definitions: <50 000
-
Total executions per day: <2 000 000
-
Server processes:
-
WP: 2 x 8
-
DWP: 2 x 4
-
JWP: 2 x 1
-
CP: 2 x 2
-
JCP: 2 x 2
-
REST: 1 x n (n= number of servers)
-
Important! You only require communication processes (CPs) if you use OS CallAPIs, or if you use non-TLS Agents that are not connected to the AE via the TLS Gateway in CP mode.
To keep up with the workload of a medium configuration, your system must be set up as follows:
| Modules |
No. of Servers |
CPU |
Memory |
Disk |
|---|---|---|---|---|
|
Automation Engine |
2 x |
8 cores |
32 GB |
1 TB |
|
AE Database |
n/a |
8 cores |
32 GB |
1 TB |
|
Utilities |
1 x |
1 core |
n/a |
20 GB |
|
Agent |
n x |
2 cores |
n/a |
20 GB |
|
Service Manager |
n x |
1 core |
n/a |
n/a |
|
Service Manager Dialog |
1 x |
1 core |
n/a |
n/a |
|
Automic Web Interface |
1 x |
4 cores |
16 GB |
20 GB |
| Analytics Backend and Datastore | 1 x | 16 cores | 64-128 GB | 1 TB |
- When multiple Automation Engine instances are installed on the same server, additional resources are used on the machine. Additionally, when the configuration of one Automation Engine is spread across multiple machines, fewer resources are used per machine.
- Agent resources affect the Automation Engine's resources only when the Agent is installed on the same machine as the Automation Engine.
Big Configuration
A system with the following setup is considered to have a big configuration:
-
AE concurrent users: <2 000
-
Agents: <10 000
-
Object definitions: <100 000
-
Total executions per day: <10 000 000
-
Server processes:
-
WP: 2 x 16
-
DWP: 2 x 8
-
JWP: 2 x 2
-
CP: 2 x 2
-
JCP: 2 x 2
-
REST: 1 x n (n= number of servers)
-
Important! You only require communication processes (CPs) if you use OS CallAPIs, or if you use non-TLS Agents that are not connected to the AE via the TLS Gateway in CP mode.
To keep up with the workload of a big configuration, your system must be set up as follows:
| Modules |
No. of Servers |
CPU |
Memory |
Disk |
|---|---|---|---|---|
|
Automation Engine |
2 x |
16 cores |
64 GB |
1 TB |
|
AE Database |
n/a |
16 cores |
64 GB |
2 TB |
|
Utilities |
1 x |
1 core |
n/a |
20 GB |
|
Agent |
n x |
4 cores |
n/a |
20 GB |
|
Service Manager |
n x |
1 core |
n/a |
n/a |
|
Service Manager Dialog |
1 x |
1 core |
n/a |
n/a |
|
Automic Web Interface |
1 x |
8 cores |
32 GB |
20 GB |
| Analytics Backend and Datastore | 1 x | 32 cores | 256 GB | 2 TB |
- When multiple Automation Engine instances are installed on the same server, additional resources are used on the machine. Additionally, when the configuration of one Automation Engine is spread across multiple machines, fewer resources are used per machine.
- Agent resources affect the Automation Engine's resources only when the Agent is installed on the same machine as the Automation Engine.
High End Configuration
A system with the following setup is considered to have a high end configuration:
-
AE concurrent users: >2 000
-
Agents: >10 000
-
Object definitions: >100 000
-
Total executions per day: >10 000 000
-
Server processes:
-
WP: 4 x 16
-
DWP: 4 x 8
-
JWP: 4 x 2
-
CP: 4 x 4
-
JCP: 4 x 4
-
REST: 1 x n (n= number of servers)
-
Important! You only require communication processes (CPs) if you use OS CallAPIs, or if you use non-TLS Agents that are not connected to the AE via the TLS Gateway in CP mode.
To keep up with the workload of a high end configuration, your system must be set up as follows:
| Modules |
No. of Servers |
CPU |
Memory |
Disk |
|---|---|---|---|---|
|
Automation Engine |
4 x |
16 cores |
96 GB |
1 TB |
|
AE Database |
n/a |
16 cores |
96 GB |
2 TB |
|
Utilities |
1 x |
1 core |
n/a |
20 GB |
|
Agent |
n x |
4 cores |
n/a |
20 GB |
|
Service Manager |
n x |
1 core |
n/a |
n/a |
|
Service Manager Dialog |
1 x |
1 core |
n/a |
n/a |
|
Automic Web Interface |
1 x |
8 cores |
32 GB |
20 GB |
| Analytics Backend and Datastore | 1 x | 32 cores | 256+ GB | 4 TB |
Sizing of Automic Automation Kubernetes Edition
The various Kubernetes pods represent different components and/or AE server processes that must be installed. The number of processes required depends on the Automic Automation configuration size as described above.
Set Number of Processes
Once you know how many server processes and AWI web servers your system requires, you can define the number of replicas in the values.yaml file.
Example
spec: awiReplicas: 2 cpReplicas: 0 jcpRestReplicas: 1 jcpWsReplicas: 3 jwpReplicas: 2 wpReplicas: 4
For more information about how to change the number of replicas later on, see Scaling Deployments.
Requests and Limits
You can define the resources allocated to each pod for your AAKE installation in the respective resources section of the values.yaml file.
For more information on setting resource requests and limits in Kubernetes please refer to the Kubernetes documentation.
This sections provides you a guide of default request values as well as the upper limits set for the different deployments.
Install Operator (orchestrates the installation)
-
Requests:
-
memory: 250 Mi
-
cpu: 250 m
-
-
Limits:
-
memory: 500 Mi
-
cpu: 500 m
-
Analytics
-
Recommended memory range: 16 - 256 GB
-
Requests:
-
memory: 16 Gi
-
cpu: 250m
-
-
Limits:
-
memory: 16 Gi
-
cpu: 500 m
-
Automic Web Interface
-
Recommended memory range: 8 - 32 GB
-
Requests:
-
memory: 8 Gi
-
cpu: 250 m
-
-
Limits:
-
memory: 8 Gi
-
cpu: 500 m
-
Java work process (JWP)
-
Recommended memory range: 700 MB - 2 GB
-
Requests:
-
memory: 700 Mi
-
cpu: 250 m
-
-
Limits:
-
memory: 2 Gi
-
cpu: 500 m
-
REST process (JCP/REST)
-
Recommended memory range: 700 MB - 2 GB
-
Requests:
-
memory: 700 Mi
-
cpu: 250 m
-
-
Limits:
-
memory: 2 Gi
-
cpu: 500 m
-
Java communication process (JCP/WS)
-
Recommended memory range: 700 MB - 2 GB
-
Requests:
-
memory: 700 Mi
-
cpu: 250 m
-
-
Limits:
-
memory: 2 Gi
-
cpu: 500 m
-
Work process (WP)
-
Recommended memory range: 700 MB - 2 GB
-
Requests:
-
memory: 700 Mi
-
cpu: 250 m
-
-
Limits:
-
memory: 2 Gi
-
cpu: 500 m
-
Communication process (CP)
-
Recommended memory range: 700 MB - 2 GB
-
Requests:
-
memory: 700 Mi
-
cpu: 250 m
-
-
Limits:
-
memory: 2 Gi
-
cpu: 500 m
-
Install-customization
-
Recommended memory range: 700 MB - 2 GB
-
Requests:
-
memory: 700 Mi
-
cpu: 250 m
-
-
Limits:
-
memory: 2 Gi
-
cpu: 500 m
-
More information:
Automation Analytics and Intelligence
Integrating Automation Analytics and Intelligence with Automic Automation allows you to put the runtime information of executions from different Clients in multiple Automic Automation systems into a single view.
The AE REST API handles the communication between Automation Analytics and Intelligence and Automic Automation. Therefore, you must have a dedicated REST process for this integration.
Important! It is recommended that the REST process used for Automation Analytics and Intelligence has a memory range of 3 to 4 GB. Otherwise, the process might not be able to handle the load.
Automic Web Interface
AWI allows you to make Automation Engine accessible to more users. To guarantee quick response times in the web interface, the Automation Engine has to handle lots of requests. Most requests are handled by DWPs, and some by JWPs. Using separate DWPs prevents web interface requests to interfere with job processing.
Web interface requests also generate a significant amount of database I/O, so make sure your system is not I/O bound when making it available to many concurrent users.
Analytics
This section describes the Analytics backend and datastore siring and system requirements.
Setup Recommendations
- Database systems and database storage have to be fail safe and redundant
- Always add the UI plug-in to the host(s) where AWI is installed.
- The backend must be accessible via HTTP(S) from the AWI hosts and must be able to connect to the datastore and to all required databases (AE, CDA).
Sizing and Storage Recommendations
For medium-sized and bigger installations, to provide a stable chart performance we recommend that you set up a regular backup and truncate process for the Analytics datastore. For example, back up and truncate to only keep the last 3-12 months in the Analytics database.
Large Configuration
-
Number of concurrent users: <200
-
Number of Agents: <1 000
-
Number of object definitions: < 100 000
-
Total executions per day: < 1 500 000
-
Server Processes:
-
WPs: 2 x 16
-
DWPs: 2 x 45
-
JWPs: 2 x 10
-
CPS: 2 x 2
-
JCPs: 2 x 2
-
High End Configuration
-
Number of concurrent users: <200
-
Number of Agents: <1 000
-
Number of object definitions: < 100 000
-
Total executions per day: < 1 500 000
-
Server Processes:
-
WPs: 4 x 16
-
DWPs: 4 x 45
-
JWPs: 4 x 10
-
CPS: 4 x 4
-
JCPs: 4 x 4
-
Maximizing Efficiency with the Analytics Datastore
We recommend that you install PostgreSQL 11 with large and high end configurations. This version lets you benefit from the parallel query feature. To enable parallel queries, two parameters must be set before PostgreSQL is started:
- max_worker_processes = 8
The default value is set to eight. The value should be set according to the number of cores the database Administrator allocates for the PostgreSQL database. - max_parallel_workers_per_gather = 7
The value should be set to the value of the max_worker_processes minus one.
You can configure the previously mentioned parameters in the Customized Options section of the postgresql.conf file, that is located:
Windows: C:\Program Files\PostgreSQL\10\data\postgresql.conf
Linux: /etc/postgresql/10/main/postgresql.conf
Example:
A host with 32-cores running PostgreSQL, reserve 4-cores for the Backend:
- max_worker_processes = 28 #
- max_parallel_workers_per_gather = 27 #
Note: A single event ingestion using a single box installation is limited to, approximately 2500 events per second. The ingestion rate can be improved by distributing services, selecting a higher batch size, or using more than one IA Agent.
Analytics System Requirements
This section describes the software and infrastructure requirements for installing and using Analytics.
Network Ports
-
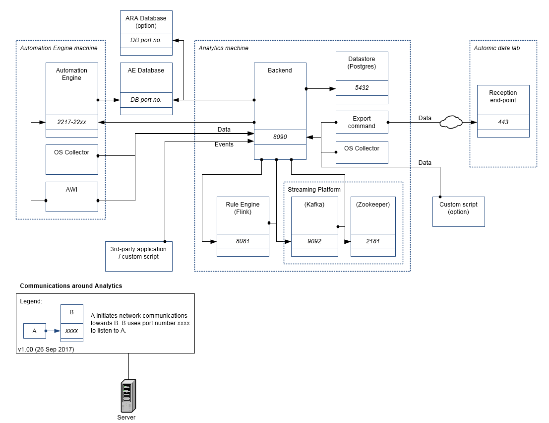
Backend: 8090
-
Datastore: 5432 (5434 when installed with ONE Installer)
Network Flows
Required Components
-
Automic System containing Automation Engine (AE) and Automic Web Interface ( AWI)
Requirements: 12.1.0
AWI Plug-ins (included in AWI 12.1.0): Reporting plug-in 1.0.0
-
Java JRE
Requirements: Java Runtime Environment (JRE) 1.8
UNIX: Include in the system environment variable path
-
Host system for Analytics Datastore
Requirements:
-
Hardware:
-
Dual core CPU
-
RAM: 4 GB+ (for PROD environment 8 GB or more recommended)
-
Disk Space: 2-GB disc storage for approx. 1 million execution records
-
-
Operating system: 64 bit (Windows of Linux)
The Analytics Datastore is based on PostgreSQL 11
-
Configure PostgreSQL 11 with the following details:
-
superuser: postgres
-
password: postgres
-
port: 5432
Executes the included setup.psql and generate_api_key.psql
-
-
Other requirements:
-
PostgreSQL 11 with superuser access for setup
-
A host to install the Analytics components that can connect to the AE database
-
A JDBC connection string (username and password) for the AE database (read only is also valid)
-
-
-
Host system for Analytics Backend
Note: For small installations, the Datastore and the Backend can be installed on one single host fulfilling the requirements for the Datastore.
Requirements:
-
Hardware:
-
Multi core CPU
-
RAM: 2 GB
-
Disk Space: only log files are stored on the Backend host
-
-
Operating system: 64 bit (Windows of Linux)
-
To install the Analytics Backend, you need:
-
A dedicated host (we recommend) that can connect to the Automation Engine database.
-
Java 1.8 (JRE 8 or Java 11) 64 bit
-
A JDBC driver (MSSQL, Oracle, DB2)
-
An installation of Service Manager (Linux installation only)
Administrative rights are needed for each respective database.
-
-
-
Network
Requirements:
-
A free port, 8080 by default
-
Connect to an AE source database using JDBC (MSSQL, Oracle, DB2)
-
Able to connect to the analytics Datastore using JDBC (PostgreSQL)
-
Requirements to Access Analytics
Administrators of Analytics must have access to the AWI, see also: Automic Automation System Requirements and Sizing
Requirements to Access Shared Reports
You can view shared reports without access to AWI. The report URLs must be created manually or automatically created and distributed to the persons interested in the report.
Viewers must have network access to the Analytics Backend configured during Install and configure the Analytics Web UI plug in. .
Security and Encryption
The communication between the Automation Engine and the agents, all user-facing components, and API calls is encrypted using TLS/SSL. You need to define the relevant keystore and key parameters in the TLS section of the configuration (INI) file of the Automation Engine.
More information:
CAPKI - Public Key Infrastructure
Information security services, such as the TLS implementation of the ServiceManager, require features provided by the CAPKI package, see CAPKI - Securing the ServiceManager. You need to install CAPKI on all computers in which the Automation Engine or the ServiceManager and any of the following components will run:
See also:
