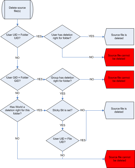
Rights for Deleting Source Files in File Transfers
In File Transfers (JOBF), you can define that the relevant file will be deleted after it has been transferred. Several rights must be checked if the source is UNIX. The following flow chart explains the process details.
Flowchart details:
User UID = UID of the user who has been specified in the Login object of the source (File Transfer page, Source Settings section).
Deletion right = The right wx to access the folder in which the file is stored.
When checking User GID=Folder GID, the system verifies that the user is a member of the same group as the folder.
See also:
