Activating/Executing Schedule Objects

After you have defined the Schedule object, you must execute it manually for the first time to activate it. From that moment onward, the Schedule is in Active status and it runs automatically. This means that it automatically starts the tasks according to the settings that you have defined (the Schedule's Period Turnaround Time and Period Duration as well as the Start Time, Offset times and Calendar Condition of each task, and so on).

You can activate a Schedule as follows:

  • On the Explorer list, right-click the Schedule and select Execute > Execute. Alternatively click the Execute button on the toolbar.

  • On the Schedule object definition pages, click the Execute button on the toolbar.

This page includes the following:

What Happens when the Tasks Are Activated?

When a Schedule is activated/executed, it checks the start times of all its tasks. There are two possibilities:

  • The start time of a task is in the future

    The status of the task is set to Waiting for start time. When the Scheduled time arrives, the task is initiated.

  • The start time of a task lies in the past

    The status of the task is set to ENDED_TIMEOUT -Start time exceeded. You have to reset it; as a result, it executes immediately.

When the start time of a task arrives, the Schedule checks all conditions and dependencies (Calendars, Sync objects, and so on). These checks determine when the task should be executed and whether follow-up objects must be executed depending on its end status. This list describes the possible scenarios:

  • Are there dependencies between the Schedule period and the task start time?

    • Yes

      • Scenario 1: The task start time is before the Schedule period turnaround time.

        Task status: ENDED_TIMEOUT - Start time exceeded

        The task is not started. The system tries to start it again when the current period turnaround has elapsed and the new period starts.

      • Scenario 2: The task start time is later than the schedule period turnaround time.

        Task status: WAITING - Waiting for start time

        The task is not started. It is executed when its start time arrives.

    • No

      Task status: WAITING - Waiting for start time

      Next checks are performed.

  • Are there calendar conditions to be considered?

    • Yes

      Calendar settings are applied and, if necessary, the task is not executed.

    • No

      Task status: WAITING - Waiting for start time

      Next checks are performed.

  • Are Sync objects assigned to the Schedule?

    • Yes

      The conditions are evaluated and, if necessary, the task is not executed.

    • No

      The task is executed.

  • Are follow-up tasks assigned to the task?

    • Yes

      • Scenario 1: Follow-up tasks are started and processing ends. The task has the OK status as specified in the task properties.

      • Scenario 2: The task does not have the OK status that is specified in its properties.

        The system reacts automatically and either starts the task again or executes a different one, according to its property definitions.

    • No

      The process starts again with the next period turnaround.

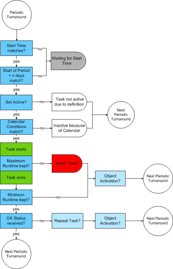
The following graphic depicts how the system checks scheduled tasks:

Graphic that explains the checks a Schedule object performs on each task. The process begins with a periodic turnaround, checking if the start time matches. If yes, it proceeds to verify if the start of the period plus n days matches. Upon confirmation, the system sets the task to active and evaluates calendar conditions. If all conditions are met, the task starts, and the system monitors maximum and minimum runtimes before confirming an OK status, leading to the next periodic turnaround.

Special Case: A Task Is Still Running After the Period Turnaround

Schedules trigger the execution of tasks once a day according to the conditions that you have defined. With each period turnaround, the Schedule starts anew and both the Schedule and its tasks get a new RunID.

You probably define the task start times in a way that they do not collide with period turnarounds. However, if that happens, this is how the tasks and the Schedule behave:

  • The task continues its execution. The instance of the Schedule that started the task has no longer control over it; for example, any result checks on the task will not be evaluated or executed when the task ends.

  • The instance of the Schedule that started the task ends as usual. The tasks in the Schedule start again with the next period turnaround.
  • If you set the flat list view in the list of Tasks in the Process Monitoring perspective, you can only see the task that is still executing. The reason is that the Schedule task (and therefore its children) is no longer available in the Tasks list.
  • You can still access the Schedule that started the task. For this purpose, right-click it and select Activator Executions.
  • With a period turnaround, a new Schedule monitor instance is created. The monitor of the previous instance is frozen. If a task is still Active, its status is not be updated once it ends.

Monitoring the Schedule

When a Schedule object is executed for the first time, the following happens:

  • The status of the Schedule is set to Active
  • The Schedule is visible in the list of tasks in the Process Monitoring perspective
  • Its monitor is available and provides real-time information about the status of the Schedule and of its tasks
  • With each period turnaround, a new runID is assigned to the Schedule. This means that each period defined for a Schedule has its own list of Execution Data.

In the Schedule monitor you can change some of the properties of the Schedule object and of its tasks that apply to the current execution. For more information, see Modifying Active Schedules.

You can also modify some parameters of the tasks included in the Schedule. For more information, see Modifying Task Properties in an Active Schedule.

For detailed information about the Schedule monitor, see Monitoring Schedules.

Analyzing the Last Execution of a Schedule with Gen AI

As a developer and object designer, after configuring an executable object, you execute it to make sure that it behaves as you expect. Every time that you execute the object, a runID is generated that identifies that execution. If the execution fails or if the outcome is not what you expect, you use the reports and Executions lists to investigate the reasons for the failure. Automic Automation's Gen AI simplifies this process substantially. You can open the Automation AI Assistant as follows:

  • From the Explorer list in the Process Assembly perspective, right-click the object and select Monitoring > Analyze Last Execution.

  • On the object-specific definition page, click the Analyze Last Execution button.

Automic Automation's Gen AI crawls all the reports and logs available for the last execution of the object, it summarizes what happened, analyzes the automation outcome and provides suggestions to solve any existing or potential issues. It also provides a link to the execution itself in the list of Executions (Process Monitoring) and to the report. You can start a conversation in the Ask Automation AI Assistant field at the bottom of the pane.

For more information, see:

See also: