Executing Objects: The Processing Stage

Executable objects go through four execution stages. After the activation and generation stages, the task enters the processing stage. The object is prepared now, its scripts can be transferred to the Agent. The processing stage is when the task is actually executed on the target system.

Processing Stage In Detail - List

This stage starts with some validation checks and includes the following steps:

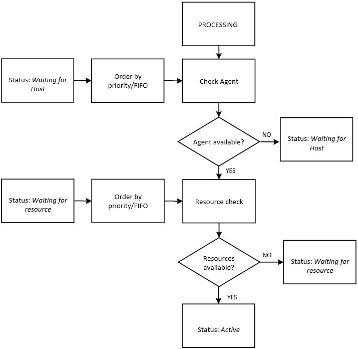
  1. Agent check.

    Is the Agent available for processing the task on the target computer?

    • No: The task status is set to Waiting for host.
    • Yes: Go to next step.
  2. (For Jobs and File Transfers) Resource check.

    If you have allocated a specific number of resources to the execution of the object, the system checks if there are resources available for the Agent.

    • No: The status of the task is set to Waiting for resource.
    • Yes: The status of the task is set to Active and processing continues with the next step.

    For more information about the resources concept in the Automation Engine, see Resources when Executing Objects: Agent Workload Balancing. For more information about how and where to set this attribute, see Defining the Attributes Page.

  3. Task contents are processed.

    Various actions take place now, depending on the object configuration. These are some of the most important ones:

    • Notification objects are sent
    • File Transfer starts
    • The JCL is processed on the target computer
  4. Maximum runtime check.

    While the task contents are processed, the system constantly checks whether the designated runtime is exceeded.

    • No: Go to next step (Completion).
    • Yes: The specified Else condition is processed.

Important! Some tasks, for example Schedules (JSCH), remain active until they are ended either manually or using a script.

Processing Stage In Detail - Graphics

The following diagrams describe the steps that a task goes through during the processing stage:

Flowchart that describes the steps a task goes through during the processing stage. The process begins with the task in a PROCESSING state. The steps in the flowchart are: Agent Check: The system checks if an agent is available to process the task on the target computer. If no agent is available, the task status is set to Waiting for Host. If an agent is available, the process moves to the next step. Resource Check: For jobs and file transfers, the system checks if there are enough allocated resources available for the agent. Tasks may be ordered by priority or FIFO. If resources are unavailable, the task status is set to Waiting for Resource. If resources are available, the task status is set to Active and processing continues.

Flowchart illustrating the steps in a task's processing stage. The task begins with a Status: Active. Next, the Process task content step occurs. This involves actions based on the object's configuration, such as sending notifications, starting file transfers, or processing JCL on the target computer. The system then performs a Check runtime to determine if the designated runtime has been exceeded. If Runtime exceeded? is YES, the system executes the Perform Else condition and the status changes to Status: Canceled. If Runtime exceeded? is NO, the system does Object-specific checks. Following object-specific checks, the system determines if Task ended?. If not, the process loops back to Check runtime. If the task has ended, the process moves to Completion. The flowchart shows a loop where the system continuously checks the runtime and performs object-specific checks until the task is completed or the runtime is exceeded. The Else condition is processed if the runtime is exceeded. Completion leads to the next stage. Before this flowchart begins, the Agent is checked for availability, and resources are checked for availability.

Next Stage

When the processing stage has finished, the task enters the completion stage, see Executing Objects: The Completion Stage.

See also: