2. Generation
Executable objects go through four execution stages. The generation stage includes the following steps:
- The Agent is assigned to the task immediately before generation.
- Variables are resolved.
- The properties of the object are read.
- If PromptSets and READ statements are applicable, a dialog is displayed that allows you to modify the object properties for the current execution.
- For Jobs: the trailer Include and all related user Includes are processed.
-
JCL commands are generated and transferred to the Agent so that the commands are ready to run on the target computer during the 3. Processing stage.
The commands do not run on the target computer during the generation stage.
Important! The generated JCL can be modified, however changes are only considered for the current execution. The report contains the original JCL and the modified one with an extra line indicating who changed the content.
- Queues are assigned for execution.
- Sync Objects (SYNC) objects, if assigned to the task, are considered.
- The system checks the maximum number of simultaneous executions that has been assigned to the task.
- The scripts defined on the Pre-Process and Process pages are processed, see Process Pages.
-
For Workflows:
- The Workflow structure is read and available in the (Undefined variable: UIElements.ProcessMonitoring).
- Workload balancing takes place. All tasks in the Workflow are active and the Agents are allocated, so the workload can now be balanced.
Not all script types are processed in the generation stage. The following types of scripts are processed at later stages:
- Event Processes ( Event Object (EVNT)) and Child Post Processes (Child Post-Process Page) are executed in the processing stage.
- Post Processes (Post-Process Page) are processed in the completion stage.
Tip: On the Attributes Page you can define that the object should be generated either at activation or at runtime. This attribute can have an important impact in the execution times of your tasks. Have a look at Generating at Activation or at Runtime, where the implications of either option are described.
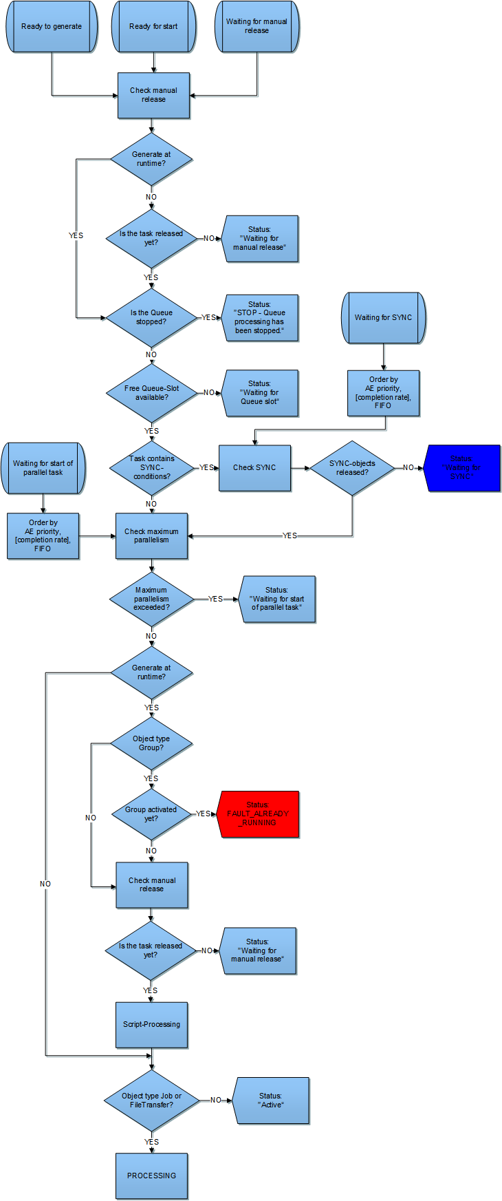
The following diagrams describe the steps that a task goes through during the generation stage.
Generation
Status: Waiting for Predecessor
Status: Waiting for Start Time
Status: Registered
Script Processing in Detail
Not every script type is processed in the generation stage. Event Processes (Event objects) and Child Post Processes are executed in the processing state. Post Processes are processed in the completion stage.
|
Steps |
Description |
|---|---|
|
Agent group resolution |
The relevant agent is selected for tasks that are processed in Agent Groups (HOSTG). Subsequent changes are possible in the Process page. |
|
|
|
|
Object variables |
The object variables of the task and its superordinate task are provided. |
|
|
|
|
Pre-Process |
For Jobs: The contents of the Pre-Process page are processed. |
|
|
|
|
Attribute dialog |
This dialog is displayed only if the task is activated manually and NOT generated at runtime. For details see Modifying Object Attributes |
|
|
|
|
Header |
For Jobs: The header include and related user includes are processed. For detail see Include Object (JOBI). |
|
|
|
|
Process |
The contents of the Process page are processed. |
|
|
|
|
Trailer |
For Jobs: The trailer include and related user includes are processed. |
|
|
|
|
JCL generation |
For Jobs: JCL generation is possible after AE Script processing. JCL modifications are possible before the job starts on the destination computer, see Stages of Job Processing. |
See also: