Analytics - System Requirements

This topic covers the software and infrastructure requirements for installing and using the Analytics solution.

Requirements to Install the following components:

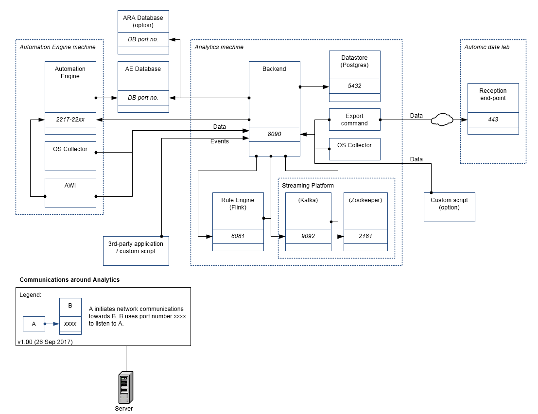
Network Ports

Component

Default Port
Backend 8090
Datastore 5432 (5434 when installed with ONE installer)
Rule Engine 8081
Streaming Platform 9092 and 2181

Network Flows

Analytics network flows

Required Component Prerequisites and Requirements
CA Automic ONE Automation containing Automation Engine (AE) and Automic Web Interface ( AWI)

12.1.0

AWI Plug-ins (included in AWI 12.1.0):

  • Reporting plug-in 1.0.0
Java JRE

Java Runtime Environment (JRE) 1.8

UNIX: Include in the system environment variable path.

Host system for Analytics Data store

Hardware:

  • Dual core CPU
  • RAM: 4 GB+
    (for PROD environment 8 GB or more recommended)
  • Disk Space: 2-GB disc storage for approx. 1 million execution records

Operating system:

  • 64 bit
  • Windows or Linux

The Analytics data store is based on PostgreSQL 9.4 or higher.

Configure PostgreSQL 9.4 with the following details:

  • superuser: postgres
  • password: postgres
  • port: 5432

Executes the included setup.psql and generate_api_key.psql.

Requirement:

  • PostgreSQL 9.4+ with superuser access for setup
  • A host to install the analytics components that can connect to the AE database
  • A JDBC connection string (username and password) for the AE database (read only is also valid)

Host system for Analytics Backend

Note: For small installations, the Datastore and the Backend can be installed on one single host fulfilling the requirements for the Datastore.

Hardware:

  • Multi core CPU
  • RAM: 2 GB
  • Disk Space: only log files are stored on the Backend host

Operating system:

  • 64 bit
  • Windows or Linux

To install the Analytics Backend, you need:

  • A dedicated host (we recommend) that can connect to the Automation Engine database.
    For sizing recommendations, see Analytics - Sizing Requirements.
  • Java 1.8 (JRE 8) 64 bit
  • A JDBC driver (MSSQL, Oracle, DB2)
  • An installation of Service Manager (Linux installation only)

Administrative rights are needed for each respective database.

Host system for Analytics Rule Engine

Notes:

  • Download the AWA or CDA zip file, which contains a specific launcher for easier installation.
  • The Rule Engine is not supported on Windows OS.

Hardware:

  • 1x8 cores
  • RAM: 32 GB
  • Disk Space: 32 GB

Operating system:

  • 64 bit
  • Linux

To install the Rule Engine, you need:

  • Root privileges on the target installation host
  • Good working knowledge of the Linux environment
  • Good knowledge of Apache Flink
  • An installation of Service Manager with Service Manager Dialog (Windows only) on target installation host
  • A customer login is required to download the required software package
  • A target host that adequately meets the sizing requirements.
    See: Analytics - Sizing Requirements

Host system for Analytics Streaming Platform

Notes:

  • Download the AWA or CDA zip file, which contains a specific launcher for easier installation.
  • The Streaming Platform is not supported on Windows OS.

Hardware:

  • 1x4 cores
  • RAM: 16 GB
  • Disk Space: A target host that adequately meets the sizing requirements.
    See: Analytics - Sizing Requirements

Operating system:

  • 64 bit
  • Linux

To install the Streaming Platform, you need:

  • Root privileges on the target installation host
  • Good working knowledge of the Linux environment
  • Good knowledge of Apache Kafka and Zookeeper
  • An installation of Service Manager with Service Manager Dialog (Windows only) on target installation host
  • A customer login is required to download the required software package
Network
  • A free port, 8080 by default
  • connect to an AE source database using JDBC (MSSQL, Oracle, DB2)
  • Able to connect to the Analytics Datastore using JDBC (PostgreSQL)

Requirements to Access Analytics

Administrators of Analytics must have access to the AWI, see also: AWA System Requirements and Sizing 

Requirements to Access Shared Reports

You can view shared reports without access to AWI. The report URLs must be created manually or automatically created and distributed to the persons interested in the report.

Viewers must have network access to the Analytics Backend configured during Installing the Analytics UI Plug-in.