3. Traitement
Les objets exécutables passent par quatre phases d'exécution. La phase de traitement commence par quelques étapes de validations et comprend les étapes suivantes :
-
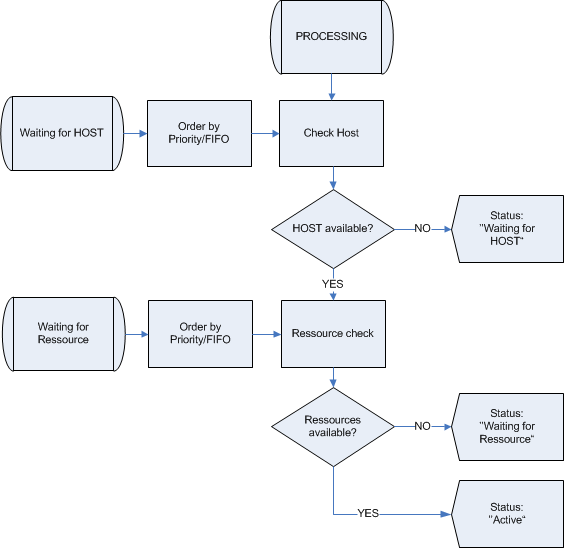
Étapes de validation du traitement
- Agent
- Pour les tâches exécutées sur une machine, le système vérifie si l'agent est actif. Si ce n'est pas le cas, la tâche attend avec le statut Attente d'hôte.
- Ressources
- Si vous utilisez le concept de Ressources pour vos jobs et transferts de fichiers, le système vérifie si l'agent dispose de suffisamment de ressources.
-
Exécuter le contenu de la tâche
Diverses actions se produisent pendant cette phase. Ces actions dépendent du type d'objet et des définitions dans ses attributs. Par exemple, les notifications sont envoyées, le transfert de fichier commence, le JCL est traité sur l'ordinateur de destination.
Le statut de la tâche est Active.
-
Durée d'exécution maximale
Pendant le traitement de la tâche, le système vérifie en permanence si la durée d'exécution dépasse la valeur attendue. Dans ce cas, vous pouvez interrompre la tâche ou la terminer et aussi activer un objet notification. Les options correspondantes sont disponibles dans la Page Exécution.
Important ! Certaines tâches, telles que les schedules, restent actives jusqu'à ce qu'elles se terminent manuellement ou via un script.
Les diagrammes ci-après décrivent les étapes par lesquelles une tâche passe pendant la phase de traitement :
Vérifications
Traitement
Voir aussi :