Activer des objets Schedule
Après avoir créé un objet Schedule, vous devez l'activer manuellement. Dès lors, les tâches qu'il contient sont traitées selon les paramètres que vous avez définis. Cette rubrique explique la logique d'exécution du schedule et l'effet produit sur ses tâches lorsqu'elles sont exécutées. Elle décrit également les options de traitement pour chaque état.
Cette rubrique contient les sujets suivants :
- Activer le schedule
- Effet produit par l'activation des tâches
- Cas particulier : Une tâche est toujours en cours après le changement de période
Après avoir défini un objet Schedule, vous devez l'exécuter manuellement la première fois pour l'activer. Dès cet instant, son statut est Actif. Ses tâches s'exécutent automatiquement selon les heures de début et de début de décalage, combinées à la durée et à l'heure de changement de période.
Pour activer le schedule
Vous disposez des options suivantes :
- Dans la liste Explorateur, faites un clic droit sur le schedule, puis sélectionnez Exécuter > Exécuter. Vous pouvez également cliquer sur le bouton Exécuter de la barre d'outils.
- Dans les pages de définition de l'objet Schedule, cliquez sur le bouton Exécuter de la barre d'outils.
Après avoir activé le schedule, vous pouvez suivre l'exécution de ses tâches dans le moniteur de schedules. Pour plus d'informations, voir Surveiller les schedules.
Vous pouvez également voir le schedule et ses tâches dans la liste Tâches de la perspective Surveillance des processus Pour plus d'informations, voir Liste des tâches.
Effet produit par l'activation des tâches
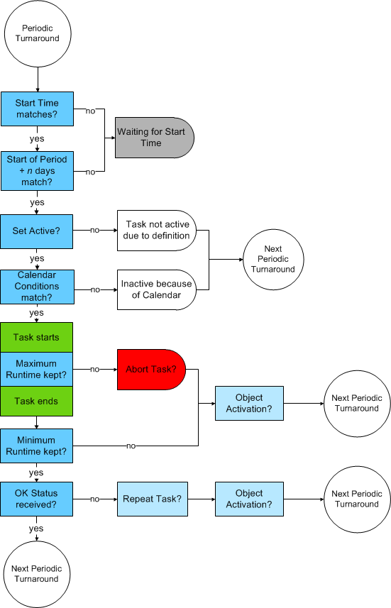
Lorsque l'heure de début d'une tâche arrive, l'objet Schedule effectue plusieurs vérifications. Ces vérifications déterminent le moment d'exécution et si des objets de suivi doivent être exécutés selon son statut final. Cette liste décrit les scénarios possibles :
-
Y a t-il des dépendances entre la période de planification et l'heure de début de la tâche ?
-
Oui
-
Scénario 1 : L'heure de début de la tâche est antérieure à l'heure de changement de période du schedule.
Statut de la tâche : ENDED_TIMEOUT - Heure de début dépassée
La tâche n'a pas démarré. Le système tente de la redémarrer après l'expiration de la période actuelle et le début de la nouvelle période.
-
Scénario 2 : L'heure de début de la tâche est postérieure à l'heure de changement de période du Schedule.
Task status : WAITING - Attente d'heure de démarrage
La tâche n'a pas démarré. Elle sera exécutée à l'heure de début planifiée.
-
-
Non
Task status : WAITING - Attente d'heure de démarrage
Les vérifications suivantes sont effectuées.
-
-
Les conditions calendaires doivent-elles être prises en compte ?
-
Oui
Les paramètres de calendrier s'appliquent et, si nécessaire, la tâche n'est pas exécutée.
-
Non
Task status : WAITING - Attente d'heure de démarrage
Les vérifications suivantes sont effectuées.
-
-
Des objets Sync sont-ils affectés au Schedule ?
-
Oui
Les conditions sont évaluées et, si nécessaire, la tâche n'est pas exécutée
-
Non
La tâche est exécutée.
-
-
Les tâches consécutives sont-elles affectées à la tâche ?
-
Oui
-
Scénario 1 : Les tâches de suivi démarrent et le traitement se termine. La tâche a le statut OK, tel que spécifié dans les propriétés de la tâche.
-
Scénario 2 : La tâche n'a pas le statut OK spécifié dans ses propriétés.
Le système réagit automatiquement et, soit relance la tâche, soit en exécute une autre, selon les définitions de sa propriété.
-
-
Non
Le traitement reprend avec le prochain changement de période.
-
Le graphique ci-dessous représente la manière dont le système vérifie les tâches planifiées :
Cas particulier : Une tâche est toujours en cours après le changement de période
Les schedules déclenchent l'exécution des tâches une fois par jour selon les conditions que vous avez définies. Avec chaque changement de période, le schedule redémarre, et le schedule et ses tâches ont un nouveau RunID.
Vous avez dû définir les heures de début des tâches de telle manière qu'elles ne coïncident pas avec les changements de périodes. Mais si cela se produit, voici comment se comportent les tâches et le schedule :
- La tâche poursuit son exécution. L'instance du schedule ayant lancé la tâche n'en a plus le contrôle.
- L'instance du Schedule ayant lancé la tâche s'arrête comme d'habitude. Les tâches et le schedule reprennent avec le prochain changement de période.
- Si la liste des Tâches de la perspective Surveillance des processus est en mode liste normale, vous ne verrez que la tâche poursuivant son exécution. En effet, la tâche Schedule (et donc ses enfants) n'est plus disponible dans la liste des Tâches.
- Vous pouvez toujours accéder au schedule ayant lancé la tâche. Pour cela, faites un clic droit dessus, puis sélectionnez Exécutions de l'activateur.
-
Lors d'un changement de période, le système crée une nouvelle instance du moniteur de schedules. Le moniteur de l'instance précédente est figé. Si une tâche est toujours active, son statut n'est pas actualisé lorsqu'elle se termine.
Voir aussi :
Voir aussi Exemple : Planifier des tâches avec des conditions calendaires et horaires.