Automation Engine intern > Ausführen von Objekten > Phase 1: Aktivierung

Phase 1: Aktivierung

Alle Objekte, die der Klasse der aktivierbaren Objekte angehören, sind ausführbar. Die AE stellt hierbei verschiedene Arten zur Verfügung, die Sie je nach gegebener Situation einsetzen können. Wir empfehlen Ihnen, das Kapitel "Erste Schritte" durchzuarbeiten, um die Aktivierungsmethoden anhand von praktischen Beispielen näher kennenzulernen. Die nachstehende Auflistung enthält die verschiedenen Arten:

Aktivierungsart

Beschreibung

Workflow

Führt Objekte in einer bestimmten Abfolge aus.

Schedule

Startet Objekte in vorkonfigurierten Intervallen.

Periodische Aufgaben

Laufen ebenfalls in Intervallen.

Gruppe

Führt Objekte gesammelt aus.

Script-Sprachmittel

ACTIVATE_UC_OBJECT oder RESTART_UC_OBJECT aktivieren Objekte.

Objekt-Einstellungen

Starten Objekte als Reaktion auf definierte Bedingungen (z.B.:Registerkarte Post-Conditions einer Workflow-Aufgabe).

Manuell

Für das manuelle Ausführen eines Objektes gibt es im UserInterface mehrere Möglichkeiten:

  • Schaltfläche  in der Symbolleiste.
  • Ziehen des Objektes ins Aktivitätenfenster
  • Rechte Maustaste auf ein Objekt im Explorer und Befehl Ausführen
  • Befehl Ausführen im Menü Datei 

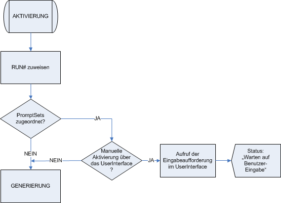
Der Aufgabe wird als allererstes eine RunID zugewiesen. Sie findet sich beispielsweise bei der Anzeige im Aktivitäten- oder Meldungsfenster, in den Reports und Statistikdaten wieder.

Ablauf

Beschreibung

RunID

Die Aufgabe erhält eine laufende Nummer, auch RunID genannt. Damit ist sie im Automation Engine System eindeutig identifizierbar.

 

Siehe auch:

 


Automic Documentation - Tutorials - Automic Blog - Resources - Training & Services - Automic YouTube Channel - Download Center - Support

Copyright © 2016 Automic Software GmbH