3. Prozessierung

Diese Phase beginnt mit einigen Prüfungen. Sobald die Prüfungen abgeschlossen sind, wechselt die AufgabeEin gestartetes Objekt, welches gerade durchgeführt wird. Aufgaben werden auch als Aktivitäten bzw. Tasks bezeichnet. in den StatusZustand einer Aufgabe (z.B. aktiv, blockiert, in Generierung, usw.). „Aktiv“.

Manche Aufgaben, wie beispielsweise Schedules, bleiben solange aktiv bis sie manuell oder per ScriptEigener Objekttyp in der Automation Engine beendet werden.

Ablauf

Beschreibung

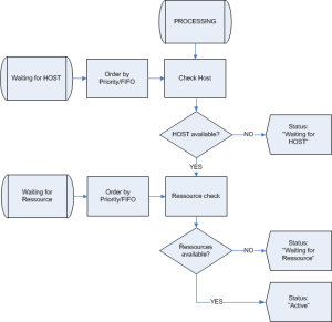
Agent"Programm, das die Ausführung von Verarbeitungen auf Zielsystemen wie z.B. Rechner oder Geschäftslösungen ermöglicht. Auch ein eigener Objekttyp in der Automation Engine. [Früher ""Executor"" genannt.] Siehe auch ""Host""."-Prüfung

Für Aufgaben, die auf einem Rechner ausgeführt werden, wird geprüft, ob der Agent aktiv ist. Ist dies nicht der Fall, bleibt die Aufgabe im Status Warten auf HostRechner, Zielsystem..

 

Ressourcen-Prüfung

Wenn Sie das Ressourcen-Konzept für Ihre Jobs und Dateiübertragungen nutzen, wird geprüft, ob der Agent genügend Ressourcen zur Verfügung hat.

 

Aufgabeninhalt ausführen

Abhängig vom ObjekttypFür jede Tätigkeit existiert ein eigenes Objekt: Agent, Benachrichtigung, Benutzer, BenutzerGruppe, Cockpit, CodeTabelle, Dokumentation, Ereignis, FileTransfer, Gruppe, Include, Job, Workflow, Kalender, Login, Mandant, RemoteTaskManager, Schedule, Script, Server, Sync, Variable und ZeitZone. und -inhalt laufen in diesem ZeitraumEin Zeitraum ist ein zeitlicher Bereich für SLA-Aktivitäten, der im Service Orchestrator in allen Ansichten des Funktionsbereichs Berichte verwendet wird. Der von Ihnen ausgewählte Zeitraum gilt für alle Registerkartenseiten unter Berichte, die im Hauptbereich geöffnet sind. Wenn Sie den Zeitraum auf einer Registerkartenseite ändern, wird der neue Zeitraum für alle geöffneten Registerkartenseiten übernommen. Der Standardzeitraum ist „Dieser Monat“. verschiedene Aktionen ab.

Benachrichtigungen werden gesendet, die Dateiübertragung startet, die JCL wird am Zielrechner ausgeführt etc.

Die Aufgabe befindet sich im Zustand Aktiv.

 

Maximale LaufzeitDurchführungsdauer einer Aufgabe. Das ist der Zeitraum zwischen Start und Ende. Der Aktivierungszeitraum wird nicht dazugerechnet (siehe auch Aktivierung und Start).

Während der Prozessierung der Aufgabe wird ständig geprüft, ob die Laufzeit die erwartete Dauer überschreitet. Sie können die Aufgabe abbrechen bzw. beenden und auch ein ObjektTätigkeiten und Abläufe, welche die Automation Engine steuert, werden mit Hilfe von sogenannten Objekten abgebildet (siehe auch Aufgabe). zur Alarmierung aktivieren lassen, wenn der Zeitraum überschritten wird. Auf der Seite „Laufzeit“ sind die entsprechenden Optionen zu finden.

Siehe auch: