In Workflows können Sie jeder einzelnen AufgabeEin gestartetes Objekt, welches gerade durchgeführt wird. Aufgaben werden auch als Aktivitäten bzw. Tasks bezeichnet. Eigenschaften zuweisen, die den Ablauf der Workflow"Ermöglicht das Hinzufügen, Anordnen, Verknüpfen, Definition von Eigenschaften und Entfernen von Aufgaben eines Workflows. Ein eigener Objekttyp in der Automation Engine. [Früher ""AblaufPlan"" und ""JobPlan"" gennant.]"-Durchführung beeinflussen. In diesem Thema werden die dafür notwendigen Einstellungen und ihre möglichen Auswirkungen beschrieben. Außerdem enthält dieses Thema eine Beschreibung der internen Prozesse, die in einer Aufgabe in einem Workflow ablaufen.
Die folgende Tabelle enthält Beschreibungen zur Reihenfolge der Validierungsprüfungen, die durchgeführt werden, wenn Aufgaben ausgeführt werden, sowie Beschreibungen zur Option im Graphical User Interface, die Sie dafür festlegen. Die unten angeführten Diagramme bieten Ihnen eine grafische Darstellung.
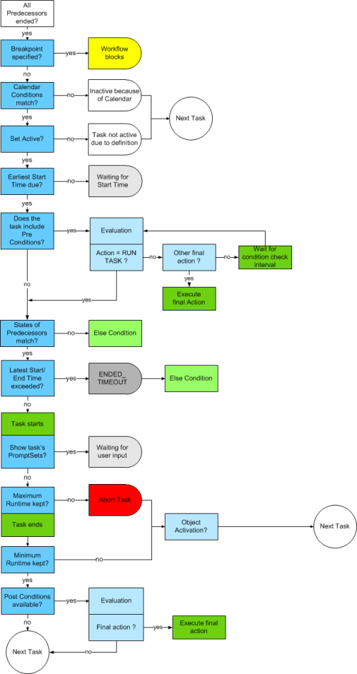
Die Kalenderbedingungen der Workflow-Aufgaben und deren Gültigkeit werden überprüft, wenn der Workflow aktiviert wird. Wird der Gültigkeitszeitraum eines Kalenderbegriffs überschritten, so bricht die Aktivierung des Workflows ab. Aufgaben, die auf Grund der Kalenderbedingungen nicht durchgeführt werden, erhalten den Inaktiv-StatusZustand einer Aufgabe (z.B. aktiv, blockiert, in Generierung, usw.). erst dann, wenn der Haltepunkt gelöscht wurde (sofern vorhanden).
|
Reihenfolge der Prüfungen |
Beschreibung |
Feld |
|---|---|---|
|
|
Prüfungen während der gesamten Durchführung des Workflows |
Kontrollpunkte, Registerkarte Zeit & Abhängigkeiten |
|
Kontrollpunkte |
Pro Aufgabe kann ein zeitlicher Kontrollpunkt festgelegt werden. Dieser wird laufend während der gesamten Workflow-Durchführung geprüft. Tragen Sie zusätzlich eine Aufgabe ein, die aktiviert werden soll, wenn eine Aufgabe zum definierten Zeitpunkt noch nicht gestartet wurde. |
|
|
|
Prüfungen vor dem Start der Aufgabe |
|
|
Beendigung aller Vorgänger |
Eine Aufgabe wartet immer, bis alle ihre direkten Vorgänger durchgeführt worden sind. |
|
|
|
|
|
|
Haltepunkt |
Sowohl in den Eigenschaften als auch während der Workflow-Durchführung können bei den Aufgaben Haltepunkte gesetzt werden. Der Workflow wechselt an diesen Stellen auf den Status „blockiert“. Haltepunkte können über das entsprechende Kommando aus dem Kontextmenü des Workflow-Monitors wieder aufgehoben werden. |
Frühestens, Registerkarte Zeit & Abhängigkeiten |
|
|
|
|
| KalenderFasst Tage in Kalenderereignissen zusammen. Auch ein eigener Objekttyp in der Automation Engine. | Es ist auch möglich, die Durchführung einer Aufgabe von bestimmten Tagen abhängig zu machen, die in sogenannten Kalenderbegriffen zusammengefasst werden können. Trifft die gesetzte KalenderbedingungDurchführungskriterium für Aufgaben, die auf Kalenderereignissen basieren. nicht zu, wird der Aufgabe der Status ENDED_INACTIVE zugewiesen. | Tab „Kalender“ |
|
|
||
| Aktiv |
Soll eine Aufgabe zwar Teil des Workflows sein, jedoch nicht ausgeführt werden, können Sie diese inaktiv setzen. Die Aufgabe erhält in diesem Fall den Status ENDED_INACTIVE. |
Frühestens, Registerkarte Zeit & Abhängigkeiten |
|
|
||
| Frühester Start |
Darf eine Aufgabe nicht vor einer bestimmten Uhrzeit starten, kann diese Einstellung genutzt werden, um den frühesten Startzeitpunkt festzulegen. Falls die Aufgabe schon an der Reihe wäre, wartet sie trotzdem, bis dieser erreicht ist. |
Frühestens, Registerkarte Zeit & Abhängigkeiten |
|
|
|
|
| Pre-Conditions |
Sie haben die Möglichkeit, bestimmte Bedingungen und Aktionen zu definieren, die vor dem Start von Workflow-Aufgaben abgearbeitet werden. Diese können auch die Ausführung der Aufgabe und des Workflows beeinflussen. Die Prüfung erfolgt dabei wiederholt in einem bestimmten Zeitintervall, das in den UC_SYSTEM_SETTINGS mit der Einstellung CONDITION_CHECK_INTERVAL gesetzt wird. Dieser Prozess endet dann, wenn eine finale Anweisung oder der späteste Startzeitpunkt erreicht wird. Sind keine Vorbedingungs-Definitionen vorhanden, so wird dieser Schritt übersprungen. |
Pre-Conditions, Registerkarte Pre-Conditions, Post-Conditions, Bedingungen |
|
|
|
|
|
Status der Vorgänger |
Machen Sie auch von der Einstellung Gebrauch, Abhängigkeiten zu den Ergebnissen der direkt vorangegangenen Aufgaben zu definieren. Im Abschnitt „Else“ werden die Behandlung der Aufgabe und der weitere Verlauf des Workflows für den Fall bestimmt, dass eine bzw. alle der Abhängigkeitsbedingungen nicht erfülltErfüllt bezeichnet den Status eines SLA, den dieser einnimmt, wenn die im SLA definierten Zeitbedingungen erfüllt wurden. Dies bedeutet, dass der Prozess oder die Ereignisse bis zu dem im SLA angegeben Zeitpunkt oder innerhalb des im SLA angegebenen Zeitraums ausgeführt wurden. Das Gegenteil von erfüllt ist verletzt. sind. Eine Aufgabe wartet immer, bis alle ihre direkten Vorgänger durchgeführt worden sind. |
Abhängigkeiten, Zeit & Abhängigkeiten |
|
|
|
|
|
Spätester Start |
Es lässt sich auch ein spätester Startzeitpunkt definieren. Die Aufgabe endet mit dem Status ENDED_TIMEOUT, wenn dieser überschritten wird. Genauso wie bei den Statusabhängigkeiten zu den Vorgängern ist es möglich, eine Sonst-Bedingung zu setzen. |
Abhängigkeiten, Zeit & Abhängigkeiten |
|
bzw. |
|
|
|
spätestes Ende |
Beim Start der Aufgabe kann auf Basis der erwarteten LaufzeitDurchführungsdauer einer Aufgabe. Das ist der Zeitraum zwischen Start und Ende. Der Aktivierungszeitraum wird nicht dazugerechnet (siehe auch Aktivierung und Start). (ERT) der wahrscheinliche Endzeitpunkt errechnet werden. Übersteigt das Ergebnis die definierte Uhrzeit, wird die Aufgabe nicht durchgeführt und endet mit dem Status ENDED_TIMEOUT. Die im Abschnitt „Else“ festgelegte Vorgangsweise tritt sodann in Kraft. |
Abhängigkeiten, Zeit & Abhängigkeiten |
|
|
Prüfungen während der Durchführung der Aufgabe |
|
|
Maximale Laufzeit |
Während die Aufgabe ausgeführt wird, kann die Laufzeit überwacht und auf ihr Überschreiten reagiert werden. Dabei stehen die Optionen, diese abzubrechen bzw. zu beenden und/oder das Ausführen einer weiteren Aufgabe zur Verfügung. Im Workflow wird mit den nachfolgenden Aufgaben normal fortgesetzt. |
|
|
|
Prüfungen nach dem Ende der Aufgabe |
|
|
Minimale Laufzeit |
Am Ende der Durchführung jeder Aufgabe ist überprüfbar, ob die Laufzeit den vorgegebenen Wert unterschritten hat. In diesem Fall sind dieselben Einstellungen wie auch bei der Kontrolle der maximalen Laufzeit vorhanden. |
|
|
|
|
|
|
Abschließende Bedingungen und Aktionen |
Nach Ende einer Aufgabe können weitere Bedingungen geprüft bzw. Aktionen ausgeführt werden. Diese unterscheiden sich teilweise von den möglichen Pre-Conditions und können ebenfalls den Status der Aufgabe oder des Workflows betreffen. Der gesamte Prüfungsprozess wird dabei nur einmal durchlaufen. Nutzen Sie diese Möglichkeit beispielsweise, um auf den Endstatus einer Aufgabe zu reagieren. Sie können beispielsweise ein beliebiges ObjektTätigkeiten und Abläufe, welche die Automation Engine steuert, werden mit Hilfe von sogenannten Objekten abgebildet (siehe auch Aufgabe). starten oder den Workflow bzw. die Aufgabe abbrechen, wenn ein bestimmter Status erreicht oder nicht erreicht wurde. Beachten Sie, dass die Bedingung STATUS nicht berücksichtigt wird, wenn die Aufgabe den Status ENDED_INACTIVE erhält! Sie können diesen Endstatus aber trotzdem überprüfen lassen, indem Sie die Registerkarte Abhängigkeiten der nachfolgenden Aufgabe verwenden. |
Post-Conditions, Registerkarte Pre-Conditions, Post-Conditions, Bedingungen |
Workflow-Validierungsprüfungen - Grafiken
Beachten Sie, dass die PromptSet-Dialoge beim Start der Workflow-Aufgabe nur dann angezeigt werden, wenn die Eigenschaften entsprechend gesetzt wurden.
ELSE-Bedingung