Aktivieren/Ausführen von Schedule-Objekten

Nachdem Sie das Schedule-Objekt definiert haben, müssen Sie es beim ersten Mal manuell ausführen, um es zu aktivieren. Ab diesem Zeitpunkt befindet sich der Schedule im Status Aktiv und wird automatisch ausgeführt. Dies bedeutet, dass die Aufgaben automatisch entsprechend den von Ihnen definierten Einstellungen gestartet werden (Zeitpunkt des Periodenwechsels und Periodendauer des Schedule sowie Startzeit, Verschiebung und Kalenderbedingung jeder Aufgabe usw.).

Sie können einen Schedule wie folgt aktivieren:

  • Klicken Sie in der Liste Explorer mit der rechten Maustaste auf die Schedule und wählen Sie Ausführen > Ausführen. Oder klicken Sie auf die Schaltfläche Ausführen in der Symbolleiste.

  • Wählen Sie die Schedule-Objekt-Definitionsseiten, und klicken Sie auf die Schaltfläche Ausführen in der Symbolleiste.

Diese Seite beinhaltet Folgendes:

Was passiert, wenn die Aufgaben aktiviert werden?

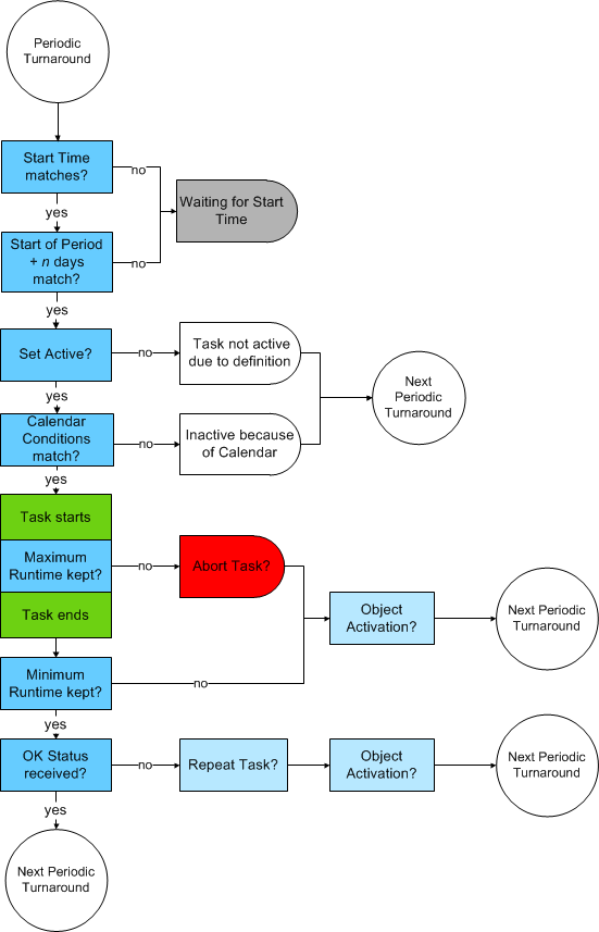
Sobald ein Schedule aktiviert/ausgeführt wird, prüft das Objekt die Startzeiten aller seiner Aufgaben. Es gibt zwei Möglichkeiten:

  • Der Startzeitpunkt einer Aufgabe liegt in der Zukunft

    Die Aufgabe hat den Status Warten auf Startzeitpunkt. Die Aufgabe wird zum geplanten Zeitpunkt gestartet.

  • Der Startzeitpunkt einer Aufgabe liegt in der Vergangenheit

    Die Aufgabe hat den Status ENDED_TIMEOUT - Startzeitpunkt überschritten. Sie müssen sie zurücksetzen; daraufhin wird sie sofort ausgeführt.

Wenn der Startzeitpunkt der Aufgabe erreicht wird, prüft der Schedule alle Bedingungen und Abhängigkeiten (Kalender, Sync-Objekte und so weiter). Mit Hilfe dieser Prüfungen wird bestimmt, wann die Aufgabe ausgeführt wird, und ob, abhängig vom Endstatus, Folgeobjekte ausgeführt werden müssen. Diese Liste beschreibt die möglichen Szenarien:

  • Sind Abhängigkeiten zwischen der Schedule-Periode und dem Startzeitpunkt der Aufgabe vorhanden?

    • Ja

      • Szenario 1: Der Aufgabenstart liegt zeitlich vor dem Periodenwechsel der Schedule.

        Aufgabenstatus: ENDED_TIMEOUT - Startzeit überschritten

        Die Aufgabe wurde nicht gestartet. Das System versucht, sie erneut zu starten, nachdem der aktuelle Periodenwechsel verstrichen ist und eine neue Periode beginnt.

      • Szenario 2: Der Aufgabenstart liegt zeitlich nach dem Periodenwechsel der Schedule.

        Aufgabenstatus: WAITING - Warten auf Startzeitpunkt

        Die Aufgabe wurde nicht gestartet. Sie wird ausgeführt, wenn der Startzeitpunkt erreicht wird.

    • Nein

      Aufgabenstatus: WAITING - Warten auf Startzeitpunkt

      Die nächsten Prüfungen werden durchgeführt.

  • Sind zu berücksichtigende Kalenderbedingungen vorhanden?

    • Ja

      Kalendereinstellungen werden angewendet und die Aufgabe wird gegebenenfalls nicht ausgeführt.

    • Nein

      Aufgabenstatus: WAITING - Warten auf Startzeitpunkt

      Die nächsten Prüfungen werden durchgeführt.

  • Wurden der Schedule Sync-Objekte zugewiesen?

    • Ja

      Die Bedingungen werden ausgewertet und die Aufgabe wird gegebenenfalls nicht ausgeführt.

    • Nein

      Die Aufgabe wird ausgeführt.

  • Sind der Aufgabe Folgeaufgaben zugewiesen?

    • Ja

      • Szenario 1: Folgeaufgaben werden gestartet und die Verarbeitung endet. Die Aufgabe hat den OK-Status, wie in den Eigenschaften der Aufgabe festgelegt.

      • Szenario 2: Die Aufgabe hat nicht den in Eigenschaften festgelegten OK-Status.

        Das System reagiert automatisch und startet gemäß den Eigenschaftsdefinitionen die Aufgabe entweder neu oder führt eine andere aus.

    • Nein

      Der Prozess startet mit dem nächsten Periodenwechsel erneut.

In der folgenden Abbildung ist dargestellt, wie das System geplante Aufgaben prüft:

Grafik, die die Prüfungen erläutert, die ein Schedule-Objekt bei jeder Aufgabe durchführt.

Sonderfall: Aufgabe läuft noch nach dem Periodenwechsel

Schedules lösen die Ausführung von Aufgaben einmal täglich gemäß den von Ihnen definierten Bedingungen aus. Mit jedem Periodenwechsel beginnt die Schedule neu und sowohl die Schedule als auch ihre Aufgaben erhalten eine neue RunID.

Wahrscheinlich definieren Sie die Startzeiten der Aufgaben so, dass sie nicht mit Periodenwechseln kollidieren. Wenn dies jedoch der Fall ist, verhalten sich die Aufgaben und die Schedule so:

  • Die Aufgabe wird weiter ausgeführt. Die Instanz des Schedules, der die Aufgabe gestartet hat, hat keine Kontrolle mehr über sie; beispielsweise werden Ergebnisprüfungen für die Aufgabe nicht ausgewertet oder ausgeführt, wenn die Aufgabe beendet wird.

  • Die Instanz der Schedule, die die Aufgabe gestartet hat, endet wie gewohnt. Die Aufgaben in der Schedule starten wieder mit dem nächsten Periodenwechsel.
  • Wenn die flache Listenansicht ausgewählt ist, werden in der Liste der Aufgaben in der Perspektive Process Monitoring nur Aufgaben angezeigt, die noch ausgeführt werden. Dies liegt daran, dass die Schedule-Aufgaben (und damit ihre Child-Aufgaben) in der Aufgabenliste nicht mehr verfügbar sind.
  • Sie können weiterhin auf die Schedule zugreifen, die die Aufgabe gestartet hat. Klicken Sie dazu mit der rechten Maustaste darauf und wählen Sie Aktivierer-Ausführungen.
  • Bei einem Periodenwechsel wird eine neue Instanz des Schedule-Monitors angelegt. Der Monitor der vorherigen Instanz wird eingefroren. Wenn eine Aufgabe noch Aktiv ist, wird ihr Status nach Beendigung nicht mehr aktualisiert.

Überwachen des Schedule-Objekts

Wenn ein Schedule-Objekt zum ersten Mal ausgeführt wird, geschieht Folgendes:

  • Der Status der Schedule wird auf Status Aktiv gesetzt
  • Die Schedule wird in der Aufgabenliste in der Process Monitoring-Perspektive angezeigt
  • Der Monitor ist verfügbar und bietet Echtzeitinformationen zum Status der Schedule und ihren Aufgaben.
  • Bei jedem Periodenwechsel wird der Schedule eine neue RunID zugewiesen. Dies bedeutet, dass jede für einen Schedule definierte Periode über eine eigene Liste von Ausführungsdaten verfügt.

Im Schedule-Monitor können Sie einige Eigenschaften des Schedule-Objekts und seiner Aufgaben ändern, die sich auf die aktuelle Ausführung beziehen. Weitere Informationen finden Sie unter Aktive Schedules ändern.

Sie können auch einige Parameter der Aufgaben ändern, die im Schedule enthalten sind. Weitere Informationen finden Sie unter Aufgabeneigenschaften in einer aktiven Schedule ändern.

Ausführliche Informationen über den Schedule-Monitor finden Sie unter Schedules überwachen.

Analysieren der letzten Ausführung eines Schedules mit Gen AI

Nachdem Sie als Entwickler und Objektdesigner ein ausführbares Objekt konfiguriert haben, führen Sie es aus, um sicherzustellen, dass es wie erwartet funktioniert. Jedes Mal, wenn Sie das Objekt ausführen, wird eine runID generiert, die diese Ausführung identifiziert. Wenn die Ausführung fehlschlägt oder das Ergebnis nicht wie erwartet ausfällt, verwenden Sie die Reports und Ausführungslisten, um die Ursachen des Fehlers zu untersuchen.Gen AI von Automic Automation vereinfacht diesen Prozess erheblich. Sie können den Automation AI Assistant wie folgt öffnen:

  • Klicken Sie in der Explorer-Liste in der Process Assembly-Perspektive mit der rechten Maustaste auf das Objekt, und wählen Sie Monitoring > letzte Ausführung analysieren aus.

  • Klicken Sie auf der objektspezifischen Definitionsseite auf die Schaltfläche Letzte Ausführung analysieren.

Gen AI von Automic Automation durchforscht alle Reports und Protokolle, die für die letzte Ausführung des Objekts verfügbar sind, fasst das Geschehen zusammen, analysiert das Automatisierungsergebnis und stellt Vorschläge zur Lösung vorhandener oder potenzieller Probleme zur Verfügung. Es enthält auch einen Link zur Ausführung in der Ausführungsliste (Process Monitoring) und zum Report. Sie können eine Unterhaltung im Feld Ask Automation AI Assistant (Automation-AI-Assistenten fragen) am unteren Ende des Teilfensters beginnen.

Weitere Informationen finden Sie hier:

Siehe auch: