Generierung

Ausführbare Objekte durchlaufen vier Ausführungsphasen. Die erste ist die Aktivierung. Nachdem der Vorgang abgeschlossen ist, tritt die Aufgabe in die Generierungsphase ein. Sowohl die Aktivierungs- als auch die Generierungsphase bereiten das Objekt auf die Ausführung vor, die während der nächsten Phase (Verarbeitung-Verarbeitung) stattfindet.

Einer der Schritte, die während dieser Phase stattfinden, ist das Erstellen des Scripts (falls verfügbar). Wenn Sie ein Objekt konfigurieren, müssen Sie den genauen Zeitpunkt während der Generierungsphase bestimmen, in der das Script generiert wird. Dies tun Sie auf der Seite Attribute, indem Sie entweder Aufgabe generieren: zur Aktivierungszeit oder Aufgabe generieren zur: Laufzeitauswählen.

Diese Einstellung spielt eine wesentliche Rolle bei der Ausführung des Objekts.

  • Aufgabe generieren zur: Aktivierungszeit

    Das Script wird zu Beginn der Generierungsphase generiert.

  • Aufgabe generieren: zur Laufzeit

    Das Script wird später in der Generierungsphase generiert.

Es ist wichtig, die Reihenfolge zu verstehen, in der die Generierungsschritte ausgeführt werden, insbesondere wenn Sie Script-Elemente verwenden, um die Logik Ihrer Jobs zu verbessern.

Beispiele:

  • Die Zuweisung eines Sync-Objekts über die Anweisung :ATTACH_SYNC an eine bereits aktivierte Aufgabe funktioniert nur, wenn das Script vor dem Synchronisationsprüfungsschritt ausgeführt wird (Option Bei Aktivierung generieren).

  • Die Verwendung von :READ-Anweisungen funktioniert nur mit der Option Bei Aktivierung generieren, wenn das Script zu Beginn dieser Phase generiert wird. Wenn Sie sie verwenden und Zur Laufzeit generieren auswählen, wird das Script verarbeitet, nachdem das System die :READ-Anweisungen aufruft. Infolgedessen werden die resultierenden Anforderungen nie angezeigt.

Um zu erklären, was während der Generierung geschieht, zeigt dieses Thema entsprechende Listen und Grafiken an. Zuerst finden Sie hier eine Liste, die die einzelnen Schritte angibt und sie kurz beschreibt. Anschließend veranschaulichen verschiedene Grafiken diese Schritte.

Weitere Informationen zu den Optionen Aufgabe generieren zur:Aktivierungszeit/Laufzeit finden Sie unter:

Überblick über die Generierungsphase

Diese Grafik stellt die Zeitlinie für die Generierung dar und zeigt, wann die wichtigsten Schritte stattfinden:

(Ansicht vergrößern)

Generierungsphase im Detail - Liste

Diese Liste veranschaulicht die Reihenfolge, in der die einzelnen Generierungsschritte stattfinden:

  1. Die Generierungsphase beginnt.

  2. Aufgabe generieren zur Aktivierungszeit: Das Script wird jetzt generiert.

    Diese Liste beschreibt die Schritte, die beim Generieren des Scripts ausgeführt werden:

    1. Wenn verfügbar, werden die Anweisungen PromptSets und :READ-Anweisungen aufgerufen.

      Hinweis: Das Ändern der Standardwerte von PromptSets über Scripts ist nicht möglich. Dies liegt daran, dass PromptSets sofort aufgerufen werden, bevor das Script generiert wird.

    2. Agentengruppe wurde aufgelöst.

      Hinweis: Wenn die Agentengruppe nicht aufgelöst werden kann, weil kein Agent verfügbar ist und der Job mit Bei Aktivierung generieren eingerichtet wurde, wird der Aktivierungszeitstempel zu dem Zeitpunkt aktualisiert, zu dem sie aufgelöst werden kann.

    3. Variablen werden aufgelöst.

    4. (Jobs) Das Script auf der Seite Pre-Prozess wird generiert.

    5. Die Header-Includes werden verarbeitet.

    6. Das Script auf der Prozessseite wird generiert.

    7. (Jobs) JCL-Befehle werden generiert und an den Agenten übertragen. Die JCL kann noch geändert werden.

    8. Trailer-Includes werden verarbeitet.

    Details zu den einzelnen Schritten finden Sie unter Script-Generierung im Detail.

    Weitere Informationen über Header- und Trailer-Includes finden Sie unter Include-Objekte in Headern und Trailern.

  3. Workflow-Prüfung.

    Wird das Objekt in einem Workflow ausgeführt?

    • Ja: Der Aufgabenstatus wird auf Warten auf Vorgänger gesetzt.

      Es findet ein Workload Balancing statt. Alle Aufgaben im Workflow sind aktiv und die Agenten sind zugeordnet, sodass der Workload ausgeglichen werden kann.

      Aufgaben mit diesem Status durchlaufen zusätzliche Verarbeitungsschritte. Weitere Informationen finden Sie unter Schritte für Aufgaben ,m Status Warten auf Vorgänger.

    • Nein: Fahren Sie mit dem nächsten Schritt fort.

  4. Prüfung der Jobgruppe.

    Ist das Objekt Teil einer Jobgruppe?

  5. Manuelle Release-Prüfung.

    Wird die Aufgabe freigegeben?

    Nein: Der Aufgabenstatus wird auf Warten auf manuelle Freigabe gesetzt. Aufgaben mit diesem Status durchlaufen zusätzliche Verarbeitungsschritte. Weitere Informationen finden Sie unter Schritte für Aufgaben in den Status Bereit zur Generierung, Bereit zum Start oder Warten auf manuelle Freigabe.

    Ja: Fahren Sie mit dem nächsten Schritt fort.

  6. Queue-Zuweisung.

    Ist die Queue aktiv?

    • Nein: Der Aufgabenstatus wird auf STOPP - Queue-Verarbeitung wurde beendet gesetzt.

    • Ja: Sind freie Queue-Slots verfügbar?

      • Nein: Der Aufgabenstatus wird auf Auf Queue-Slots wartengesetzt.
      • Ja: Fahren Sie mit dem nächsten Schritt fort.
  7. Synchronisierungsprüfung.

    Ist mit dem Objekt ein Syn-Objekt verknüpft?

    • Nein: Fahren Sie mit dem nächsten Schritt fort.

    • Ja: Die Synchronisierungsbedingung wird ausgewertet.

      Der Status von Aufgaben, die darauf warten, dass die Synchronisierungsbedingung erfüllt wird, ist auf Warten auf Synchronisierung gesetzt.

      Wenn die Synchronisierungsbedingung erfüllt ist, fährt die Verarbeitung mit dem nächsten Schritt fort.

  8. Maximale Anzahl der gleichzeitigen Ausführungsüberprüfungen.

    Wenn gleichzeitige Ausführungen zulässig sind, basiert die Reihenfolge, in der Aufgaben ausgeführt werden, auf der Automation Engine-Priorität, ihrer Fertigstellungsrate und dem FIFO.

    Wenn die Anzahl der zulässigen gleichzeitigen Ausführungen überschritten wird, wird der Aufgabenstatus auf Warten auf Start der parallelen Aufgabe gesetzt.

  9. Aufgabe zur Laufzeit: Das Script wird jetzt generiert

    Diese Liste beschreibt die Schritte, die beim Generieren des Scripts ausgeführt werden:

    1. Wenn verfügbar, werden die Anweisungen PromptSets und :READ-Anweisungen aufgerufen.

      Hinweis: Das Ändern der Standardwerte von PromptSets über Scripts ist nicht möglich. Dies liegt daran, dass PromptSets lange vor der Script-Generierung aufgerufen werden.

    2. Agentengruppen wurden aufgelöst.
    3. Variablen werden aufgelöst.
    4. (Jobs) Das Script auf der Seite Pre-Prozess wird generiert.
    5. Die Header-Includes werden verarbeitet.
    6. Das Script auf der Prozessseite wird generiert.
    7. (Jobs) JCL-Befehle werden generiert und an den Agenten übertragen.
    8. Trailer-Includes werden verarbeitet.

    Details zu den einzelnen Schritten finden Sie unter Script-Generierung im Detail.

  10. Ist das Objekt ein Job oder ein File Transfer?

    Nein: Der Aufgabenstatus wird auf Aktiv gesetzt.

    Ja: Die nächste Prüfung findet statt.

  11. Die Generierungsphase endet.

Hinweis: Nicht alle Script-Typen werden in der Generierungsphase verarbeitet. Die folgenden Arten von Scripts werden zu einem späteren Zeitpunkt verarbeitet:

  • Ereignisprozesse und Child-Post-Prozesse werden in der Verarbeitungsphase ausgeführt.

    Weitere Informationen finden Sie auf der Seite Ereignisse (EVNT) und Seite Child-Post-Prozess

  • Post-Prozesse werden in der Abschlussphase verarbeitet

    Weitere Informationen finden Sie auf der Post-Prozess-Seite

Generierungsphase im Detail - Grafiken

Die folgenden Grafiken veranschaulichen die Schritte, die in der vorherigen Liste beschrieben wurden.

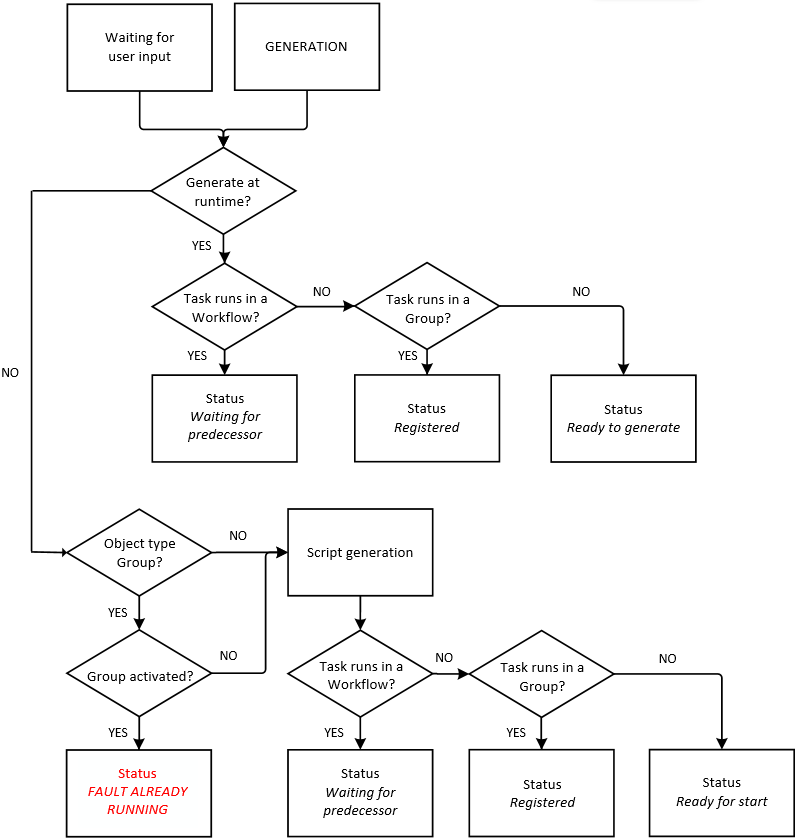
Generieren vorbereiten

Unmittelbar nachdem die Aktivierungsphase abgeschlossen ist, wartet die Aufgabe entweder auf eine Benutzereingabe oder tritt in die Generierungsphase ein. Die folgende Grafik veranschaulicht ausführlicher, was zu Beginn der Generierungsphase geschieht:

Grafik, die die Validierungsprüfungen und Aktionen veranschaulicht, die Aufgaben bei der Vorbereitung auf die Generierung durchlaufen.

Zu diesem Zeitpunkt kann die Aufgabe einen der folgenden Status haben:

  • FAULT wird bereits ausgeführt
  • Warten auf Vorgänger
  • Registriert
  • Startbereit

Schritte für Aufgaben in den Status Bereit zur Generierung, Bereit zum Start oder Warten auf manuelle Freigabe

Wenn die Aufgabe diesen Punkt in der Generierung mit einem dieser Status erreicht hat, werden die folgenden Validierungen und Aktionen durchgeführt:

Grafik, die die Validierungsprüfungen und Aktionen veranschaulicht, die Aufgaben während der Generierung durchlaufen, wenn sie einen der folgenden Status haben: Bereit für die Generierung, Bereit für den Start oder Warten auf manuelle Freigabe

Schritte für Aufgaben ,m Status Warten auf Vorgänger

Wenn die Aufgabe den Status Warten auf Vorgänger erreicht hat, werden die folgenden Validierungen und Aktionen durchgeführt:

Grafik, die die Validierungsprüfungen und Aktionen veranschaulicht, die Aufgaben während der Generierung durchlaufen, wenn sie den Status Warten auf Vorgänger erreichen.

Schritte für Aufgaben im Status Warten auf Startzeit

Wenn die Aufgabe den Status Warten auf Startzeit erreicht hat, werden die folgenden Validierungen und Aktionen durchgeführt:

Grafik, die die Validierungsprüfungen und Aktionen veranschaulicht, die Aufgaben während der Generierung durchlaufen, wenn sie den Status Warten auf Startzeit erreichen.

Schritte für Aufgaben im Status Registriert

Wenn die Aufgabe den Status Registriert erreicht hat, werden die folgenden Validierungen und Aktionen durchgeführt:

Grafik, die die Validierungsprüfungen und Aktionen veranschaulicht, die Aufgaben während der Generierung durchlaufen, wenn sie den Status Registriert erreichen.

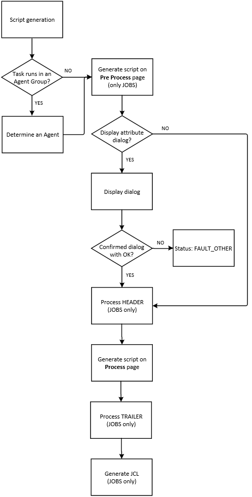
Script-Generierung im Detail

Dies sind die Schritte, die ausgeführt werden, wenn das Script ausgeführt wird:

  1. Wenn das Script :READ-Anweisungen enthält, werden diese jetzt aufgerufen. Eine Anforderung wird in der Ansicht Anforderungen angezeigt und Sie müssen die notwendigen Daten eingeben. Wenn Sie Standardwerte für die READ-Anweisungen definiert haben, werden diese Werte verwendet und es ist kein manueller Eingriff erforderlich.

  2. Die Agentengruppe wird aufgelöst.

    Wenn das Objekt in einer Agentengruppe ausgeführt wird, wird der spezifische Agent zugewiesen, auf dem es ausgeführt wird.

    Hinweis: Da die Agentengruppenauflösung zu Beginn der Script-Generierung erfolgt, ist es nicht möglich, sie durch Script-Elemente zu setzen.

  3. Objektvariablen werden aufgelöst.

  4. (Nur für Jobs) Das Script, das auf der Seite Pre-Prozess geschrieben wurde, wird verarbeitet.

    Zu diesem Zeitpunkt ist es noch möglich, die Objektattribute (Agent, Login-Objekte) unter Verwendung von Script-Elemente zu ändern, die Sie auf der Seite Pre-Prozess eingeben.

  5. (Nur wenn das Objekt manuell und mit der Option Aufgabe generieren zur: Aktivierungszeit ausgeführt wird)

    Das Dialogfeld Attribute, mit dem Sie die Objektkonfiguration ändern können, wird angezeigt.

  6. (Nur für Jobs) Die Header-Includes und alle zugehörigen Benutzer-Includes werden verarbeitet.

  7. Das Script, das auf der Seite Prozess geschrieben wurde, wird verarbeitet.

    Von nun an ist es nicht mehr möglich, die Objektattribute zu ändern.

  8. (Nur für Jobs) JCL-Befehle werden generiert und an den Agenten übertragen. Die Befehle können dann während der Verarbeitung auf dem Zielcomputer ausgeführt werden.

    Wichtig!

    • Die Befehle werden während der Generierungsphase nicht auf dem Zielrechner ausgeführt.

    • Die generierte JCL kann geändert werden, bis der Job auf dem Zielcomputer gestartet wird. Diese wirken sich jedoch nur auf die aktuelle Ausführung aus.

      Der Job-Report enthält sowohl die ursprüngliche JCL als auch die geänderte, wobei eine eingefügte Zeile angibt, wer den Inhalt überarbeitet hat.

  9. (Nur für Jobs) Die Trailer-Includes und alle zugehörigen Benutzer-Includes werden verarbeitet.

Dieses Bild veranschaulicht, was während der Script-Verarbeitung in der Generierungsphase geschieht:

Grafik, die die Validierungsprüfungen und Aktionen veranschaulicht, die während der Generierung stattfinden, wenn die Scripts in Jobs verarbeitet werden.

Nächste Phase

Nach Abschluss der Generierungsphase tritt die Aufgabe in die Verarbeitung ein.

Siehe auch: