Verarbeitung

Ausführbare Objekte durchlaufen vier Ausführungsphasen. Nach der Aktivierung und der Generierung gelangt die Aufgabe in die Verarbeitungsphase. Das Objekt ist jetzt vorbereitet und seine Scripts können an den Agenten übertragen werden. Die Verarbeitungsphase findet statt, wenn die Aufgabe tatsächlich auf dem Zielsystem ausgeführt wird.

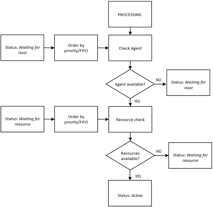
Verarbeitungsphase im Detail – Liste

Diese Phase beginnt mit einigen Validierungsprüfungen und umfasst die folgenden Schritte:

  1. Agenten-Prüfung.

    Ist der Agent für die Verarbeitung der Aufgabe auf dem Zielcomputer verfügbar?

    • Nein: Der Aufgabenstatus wird auf Warten auf Host gesetzt.
    • Ja: Fahren Sie mit dem nächsten Schritt fort.
  2. (Für Jobs und File Transfers) Ressourcen-Prüfung.

    Wenn Sie der Ausführung des Objekts eine bestimmte Anzahl an Ressourcen zugeordnet haben, prüft das System, ob Ressourcen für den Agenten verfügbar sind.

    • Nein: Der Aufgabenstatus wird auf Warten auf Ressource gesetzt.
    • Ja: Der Status der Aufgabe wird auf Aktiv gesetzt, und die Verarbeitung wird mit dem nächsten Schritt fortgesetzt.

    Weitere Informationen zum Ressourcenkonzept in der Automation Engine finden Sie unter Ressourcen. Weitere Informationen dazu, wie und wo Sie dieses Attribut festlegen, finden Sie auf der Seite "Attribute".

  3. Aufgabeninhalte werden verarbeitet.

    Abhängig von der Objektkonfiguration werden jetzt verschiedene Aktionen durchgeführt. Dies sind einige der wichtigsten:

    • Benachrichtigungsobjekte werden gesendet
    • Der FileTransfer beginnt
    • Die JCL wird auf dem Zielcomputer verarbeitet
  4. Prüfung der maximalen Laufzeit.

    Während die Aufgabeninhalte verarbeitet werden, prüft das System ständig, ob die angegebene Laufzeit überschritten wird.

    • Nein: Fahren Sie mit dem nächsten Schritt fort (Abschluss).
    • Ja: Die angegebene Else-Bedingung wird verarbeitet.

Wichtig! Manche Aufgaben, wie beispielsweise Schedules (JSCH), bleiben solange aktiv, bis sie entweder manuell oder mit einem Script beendet werden.

Verarbeitungsphase im Detail – Grafiken

Die folgenden Diagramme beschreiben die Schritte, die eine Aufgabe während der Verarbeitung durchläuft:

Nächste Phase

Wenn die Verarbeitungsphase abgeschlossen ist, tritt die Aufgabe in die Phase der Abschluss ein.

Siehe auch: